STMicroelectronics STEVAL-IPFC01V1PSU AND CONVERTER SOLUTION EVAL
Description
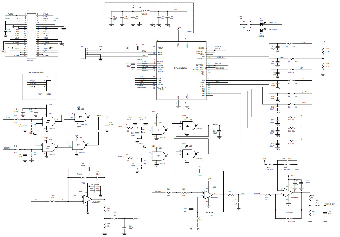
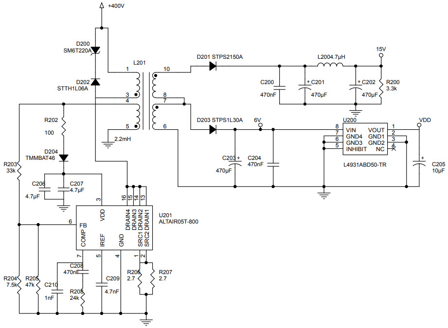
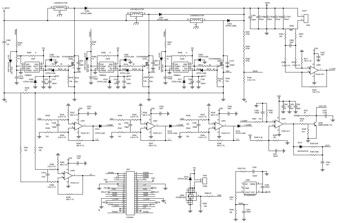
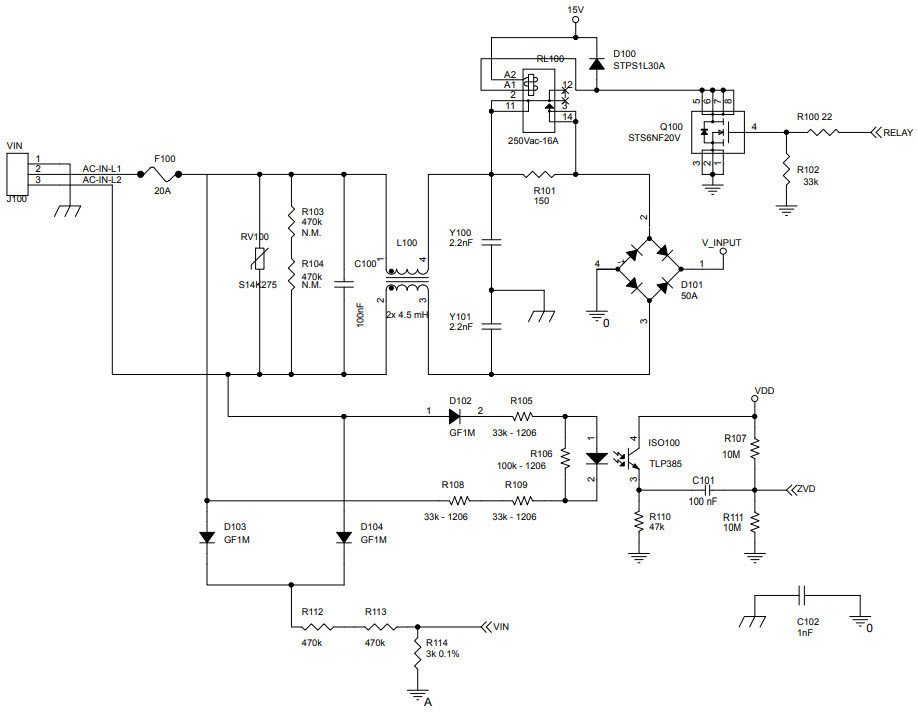
The STMicroelectronics STEVAL-IPFC01V1 is a 3-kW 3-Channel Interleaved PFC Evaluation Kit based on the STNRGPF01 Digital Controller, Power Management IC. This evaluation kit is designed to provide a complete platform for the evaluation and development of 3-phase interleaved power factor correction (PFC) applications. It features a 3-phase interleaved PFC boost converter with a maximum output power of 3 kW, a digital controller, and a wide range of protection features. The kit also includes a graphical user interface (GUI) for easy configuration and monitoring of the system. The STEVAL-IPFC01V1 is ideal for applications such as industrial, lighting, and motor drives.
Specifications
STMicroelectronics technical specifications, attributes, parameters and parts with similar specifications to STMicroelectronics .
- TypeParameter
- Part StatusActive
- Moisture Sensitivity Level (MSL)1 (Unlimited)
- TypePower Management
- FunctionPower Factor Correction
- Utilized IC / PartSTNRGPF01
- Supplied ContentsBoard(s)
0 Similar Products Remaining
Technical Documents
Associated Products
| Part Number | Manufacturer | Description | Stock | RFQ |
|---|---|---|---|---|
| STMicroelectronics | IC PRIMARY SWITCHING REG 16SOIC | 35 | RFQ | |
| Toshiba Semiconductor and Storage | Optocoupler DC-IN 1-CH Transistor DC-OUT 4-Pin SO T/R | 209 | BUY | |
| Toshiba Semiconductor and Storage | Transistor Output Optocouplers GaAs Infrared and Photo-Transistor | 300 | BUY | |
| STMicroelectronics | IC OPAMP GP 8MHZ RRO SOT23-5 | 162000 | RFQ | |
| Toshiba Semiconductor and Storage | TRANSISTOR OPTOCOUPLER; 4-PIN SO | 72000 | BUY | |
| Toshiba Semiconductor and Storage | TRANSISTOR OPTOCOUPLER; 4-PIN SO | 3000 | BUY | |
| Toshiba Semiconductor and Storage | TRANSISTOR OPTOCOUPLER; 4-PIN SO | 3000 | BUY |


Product
Brand
Articles
Tools
















