STMicroelectronics STEVAL-ISA019V2BOARD EVAL SMPS L6565 3PHASE APP
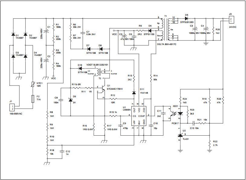
The STMicroelectronics STEVAL-ISA019V2 is a 3-phase 80W SMPS demonstration board that uses a wide-range input voltage based on the L6565 and ESBT STC04IE170HV industrial power supply. It is designed to provide a reliable and efficient power supply solution for industrial applications. The board features a wide input voltage range of 85-265VAC, a maximum output power of 80W, and a wide range of output voltage options. It also features a comprehensive set of protection features, including over-voltage, over-current, and short-circuit protection. The board is also equipped with a user-friendly graphical user interface (GUI) for easy configuration and monitoring. The STEVAL-ISA019V2 is an ideal solution for industrial applications that require a reliable and efficient power supply.
- TypeParameter
- Part StatusObsolete
- Moisture Sensitivity Level (MSL)1 (Unlimited)
- Voltage - Output24V
- Utilized IC / PartL6565, STC04IE170HV
- Supplied ContentsBoard(s)
- Evaluation KitYes
- Board TypeFully Populated
- Power - Output80W
- Main PurposeAC/DC, Primary Side
- Outputs and Type1, Isolated
- Regulator TopologyFlyback
- Radiation HardeningNo
- RoHS StatusROHS3 Compliant
- Lead FreeLead Free
| Part Number | Manufacturer | Description | Stock | RFQ |
|---|---|---|---|---|
| STMicroelectronics | IC PFC/BALLAST CONTROLLER 20SOIC | 1108 | BUY | |
| STMicroelectronics | IC PMU MICROCTRL BALLAST 20-SOIC | 211 | BUY | |
| STMicroelectronics | IC PWR MAGMNT MCU BALLAST SOIC20 | 31000 | BUY | |
| STMicroelectronics | IC DRIVER HALF BRIDGE HV 20SOIC | 10000 | BUY |


Product
Brand
Articles
Tools







