Infineon EASYKIT DCDC
Description
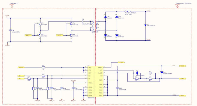
The Infineon Technologies AG EASYKIT-DCDC is an evaluation board for the HV to LV DC/DC-Converter Evaluation Kit with Easy Automotive Module. It is designed for industrial grade applications and provides a reliable and efficient solution for power conversion. The board features a wide input voltage range of up to 60V, a high efficiency of up to 95%, and a wide output voltage range of up to 24V. It also includes a comprehensive set of protection features such as over-voltage, over-current, and short-circuit protection. The board is also equipped with a graphical user interface for easy configuration and monitoring. The EASYKIT-DCDC is a great choice for industrial grade applications that require reliable and efficient power conversion.
Specifications
Infineon technical specifications, attributes, parameters and parts with similar specifications to Infineon .
- TypeParameter
- EU RoHSNot Compliant
- AutomotiveUnknown
- PPAPUnknown
- PackagingContainer
- Part StatusActive
0 Similar Products Remaining
Associated Products
| Part Number | Manufacturer | Description | Stock | RFQ |
|---|---|---|---|---|
| Texas Instruments | IC REG CTRLR FULL-BRIDGE 24TSSOP | 10000 | RFQ | |
| Texas Instruments | IC REG CTRLR FULL-BRIDGE 24TSSOP | 6568 | RFQ | |
| Texas Instruments | IC DIFF COMPARATOR W/STRB 8-SOIC | 24984 | RFQ | |
| Texas Instruments | IC REG CTRLR MULT TOP 10MSOP | 15000 | RFQ | |
| Texas Instruments | IC REG CTRLR FULL-BRIDGE 24TSSOP | 1421 | RFQ | |
| Texas Instruments | IC BUFF/CONV HEX N-INV 16SOIC | 12480 | BUY | |
| Texas Instruments | TEXAS INSTRUMENTS UCC28950PWPWM Controller Phase-Shift, 17V-8V supply, 1 MHz, 5V/20mA out, TSSOP-24 | 456 | RFQ |


Product
Brand
Articles
Tools









