Adafruit Industries LLC 254MICROSD CARD BREAKOUT 5V OR 3V
Description
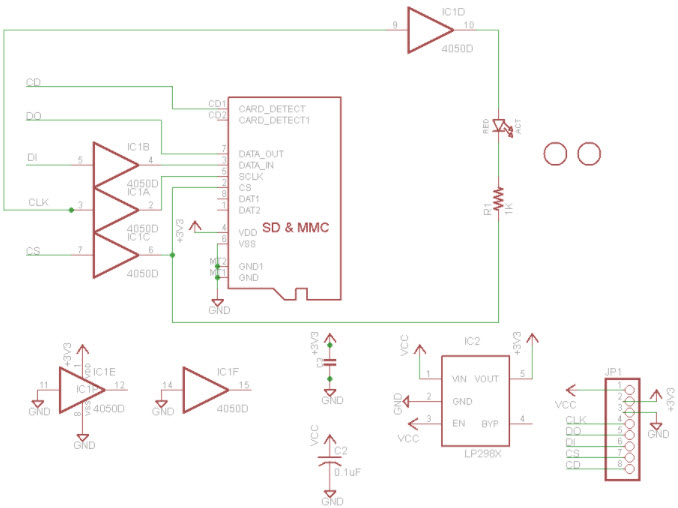
Adafruit Industries 254-254 Micro SD Card Breakout Board Tutorial is a comprehensive guide to using the Adafruit Industries 254-254 Micro SD Card Breakout Board. This tutorial provides step-by-step instructions on how to connect the board to a computer, how to format the card, and how to transfer data to and from the card. It also covers troubleshooting tips and other useful information. This tutorial is ideal for anyone looking to use the Adafruit Industries 254-254 Micro SD Card Breakout Board for their computer or peripheral device.
Specifications
Adafruit Industries LLC technical specifications, attributes, parameters and parts with similar specifications to Adafruit Industries LLC .
- TypeParameter
- Factory Lead Time12 Weeks
- Weight453.59237mg
- Package AcceptedmicroSD™ Card
- Size / Dimension1.254Lx1.000W 31.85mmx25.40mm
- Part StatusActive
- Moisture Sensitivity Level (MSL)1 (Unlimited)
- Number of Positions8
- Proto Board TypeConnector to Plated Through Hole
- Height6.35mm
- Length31.75mm
- Width25.4mm
- Board Thickness0.150 3.81mm 3/20
- RoHS StatusROHS3 Compliant
0 Similar Products Remaining
Technical Documents
Associated Products
| Part Number | Manufacturer | Description | Stock | RFQ |
|---|---|---|---|---|
| Texas Instruments | IC REG LINEAR 2.5V 50MA SOT23-5 | 121 | BUY | |
| Texas Instruments | IC REG LIN POS ADJ 50MA SOT23-5 | 0 | BUY | |
| Texas Instruments | IC REG LINEAR 2.7V 150MA SOT23-5 | 6000 | BUY | |
| Texas Instruments | IC REG LINEAR 2V 150MA SOT23-5 | 6000 | BUY | |
| Texas Instruments | IC REG LINEAR 3.3V 50MA SOT23-5 | 148633 | RFQ | |
| Texas Instruments | IC REG LINEAR 3V 150MA SOT23-5 | 1433 | RFQ | |
| Texas Instruments | IC REG LINEAR 2.5V 50MA SOT23-5 | 6000 | BUY | |
| Texas Instruments | IC REG LINEAR 4.7V 50MA SOT23-5 | 6000 | BUY |


Product
Brand
Articles
Tools






