AnalogDevices ADV3219-EVALZ
Description
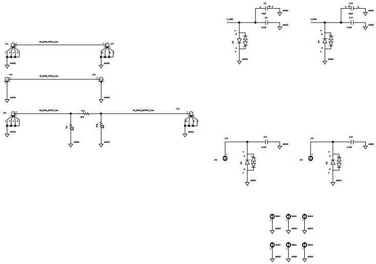
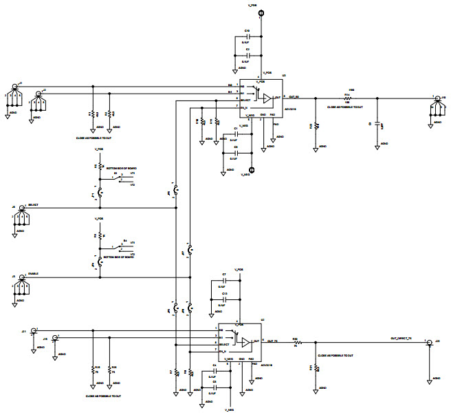
The Analog Devices ADV3219-EVALZ Evaluation Board is designed to evaluate the performance of the ADV3219 800 MHz, 2:1 Analog Multiplexer, Video and Imaging Switch. This board features a wide range of input and output connectors, allowing for easy connection to a variety of video and imaging sources. It also includes a variety of test points and jumpers for easy evaluation of the ADV3219's performance. The board is designed to provide a comprehensive evaluation of the ADV3219's features, including its low power consumption, high speed switching, and low crosstalk. The board also includes a USB interface for easy connection to a PC for programming and evaluation.
Specifications
AnalogDevices technical specifications, attributes, parameters and parts with similar specifications to AnalogDevices .
- TypeParameter
- Lifecycle StatusProduction (Last Updated: 3 weeks ago)
- Number of Pins0
- Manufacturer Lifecycle StatusPRODUCTION (Last Updated: 3 weeks ago)
- RoHSCompliant
- Max Operating Temperature85 °C
- Min Operating Temperature-40 °C
- InterfaceParallel
- Bandwidth800 MHz
- -3db Bandwidth800 MHz
- Lead FreeContains Lead
0 Similar Products Remaining
Associated Products
| Part Number | Manufacturer | Description | Stock | RFQ |
|---|---|---|---|---|
| Analog Devices Inc. | IC REG CTRLR BUCK 48LFCSP | 10 | RFQ |


Product
Brand
Articles
Tools












