Analog Devices Inc. AD8436-EVALZBOARD EVAL FOR AD8436
Description
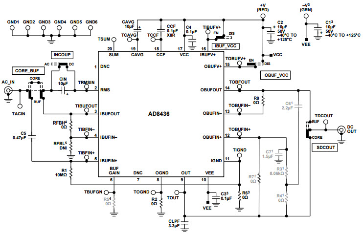
The Analog Devices AD8436-EVALZ Evaluation Board is designed to evaluate the performance of the AD8436 Low Cost, Low Power, True RMS-to-DC Converter Power Management IC. This evaluation board features a wide range of features, including a low-noise, low-power, true RMS-to-DC converter, a wide input voltage range, and a wide output voltage range. The board also includes a variety of test points and connectors for easy evaluation and testing of the AD8436. The board is designed to be used with a variety of power supplies, and is compatible with a wide range of development tools. The AD8436-EVALZ Evaluation Board is an ideal solution for evaluating the performance of the AD8436 IC.
Specifications
Analog Devices Inc. technical specifications, attributes, parameters and parts with similar specifications to Analog Devices Inc. .
- TypeParameter
- Lifecycle StatusPRODUCTION (Last Updated: 3 weeks ago)
- Factory Lead Time8 Weeks
- Package / CaseModule
- Number of Pins0
- Part StatusActive
- Moisture Sensitivity Level (MSL)1 (Unlimited)
- TypeInterface
- Max Operating Temperature125°C
- Min Operating Temperature-40°C
- Base Part NumberAD8436
- FunctionRMS to DC Converters
- Operating Supply Voltage36V
- Operating Supply Current300μA
- Nominal Supply Current300μA
- Max Input Voltage3V
- Utilized IC / PartAD8436
- Supplied ContentsBoard(s)
- Evaluation KitYes
- -3db Bandwidth800 kHz
- REACH SVHCNo SVHC
- RoHS StatusROHS3 Compliant
- Lead FreeContains Lead
0 Similar Products Remaining
Technical Documents


Product
Brand
Articles
Tools









