Linear Technology/Analog Devices DC427B-AEVAL BOARD RMS TO DC CONVERTER
Description
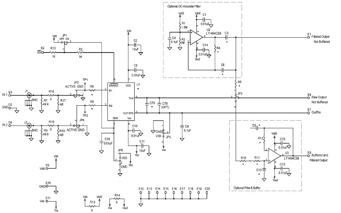
The Analog Devices DC427B-A Demo Board is a versatile and powerful tool for evaluating the performance of the LTC1966CMS8 RMS to DC Converter, a power management IC. This board features a wide range of features, including a high-accuracy RMS-to-DC converter, a low-noise power supply, and a wide range of power management features. The board also includes a variety of test points and connectors for easy evaluation and testing. The board is designed to provide a comprehensive evaluation of the LTC1966CMS8 RMS to DC Converter, allowing users to quickly and accurately assess the performance of the IC.
Specifications
Linear Technology/Analog Devices technical specifications, attributes, parameters and parts with similar specifications to Linear Technology/Analog Devices .
- TypeParameter
- Factory Lead Time8 Weeks
- Lifecycle StatusPRODUCTION (Last Updated: 2 weeks ago)
- Number of Pins0
- Published2004
- Part StatusActive
- Moisture Sensitivity Level (MSL)1 (Unlimited)
- TypeInterface
- Base Part NumberLTC1966
- FunctionRMS to DC Converters
- Utilized IC / PartLTC1966
- Supplied ContentsBoard(s)
- Evaluation KitYes
- RoHS StatusROHS3 Compliant
0 Similar Products Remaining
Technical Documents
Associated Products
| Part Number | Manufacturer | Description | Stock | RFQ |
|---|---|---|---|---|
| Analog Devices, Inc. | 0 | RFQ |


Product
Brand
Articles
Tools











