Analog Devices, Inc. AD9254-150EBZ
Description
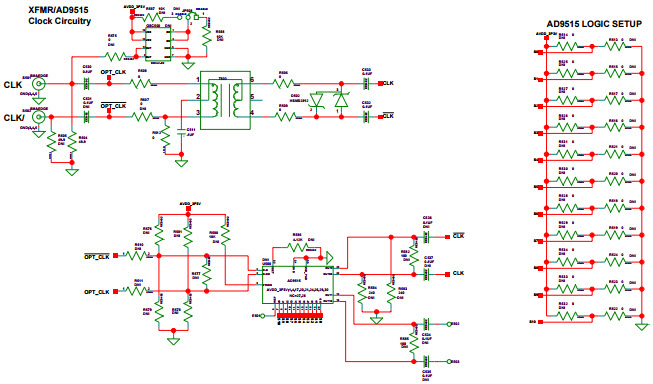
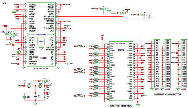
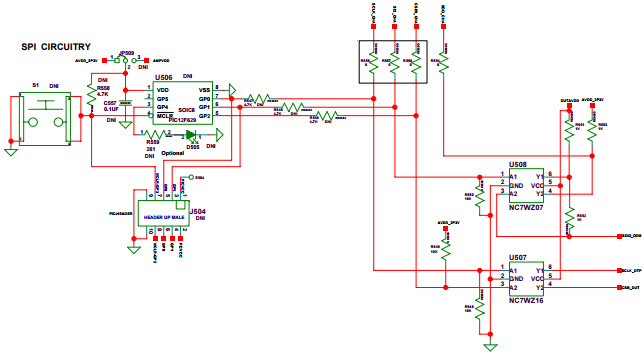
The Analog Devices AD9254-150EBZ Evaluation Board is designed to evaluate the performance of the AD9254 14-bit, 150 MSPS, 1.8V Analog-to-Digital Converter and Power Management IC. The board features a wide range of features, including a high-speed, low-power, 14-bit, 150 MSPS, 1.8V Analog-to-Digital Converter, a power management IC, and a wide range of test points and connectors. The board also includes a USB interface for easy connection to a PC, and a variety of software tools for evaluation and testing. The board is designed to provide a comprehensive evaluation platform for the AD9254, allowing users to quickly and easily evaluate the performance of the device.
Specifications
Analog Devices, Inc. technical specifications, attributes, parameters and parts with similar specifications to Analog Devices, Inc. .
- TypeParameter
- EU RoHSCompliant
- ECCN (US)EAR99
- HTS8542.39.00.01
- AutomotiveNo
- PPAPNo
- Part StatusUnconfirmed
0 Similar Products Remaining


Product
Brand
Articles
Tools















