Analog Devices Inc. ADL5541-EVALZADL5541 RF Amplifier Chip Evaluation Board
Description
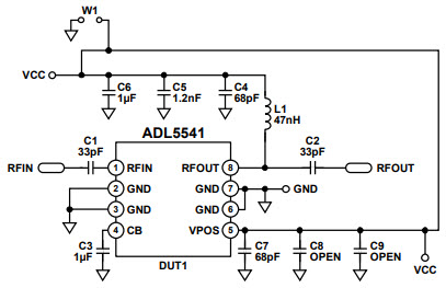
The Analog Devices ADL5541-EVALZ Evaluation Board is a high-performance, military and aerospace grade RF/IF gain block designed for use in a wide range of applications. It is based on the ADL5541 20 MHz to 6 GHz RF/IF Gain Block and provides a wide range of gain and frequency response options. The board features a wide range of input and output ports, allowing for easy connection to a variety of external components. It also includes a variety of test points and connectors for easy evaluation and testing. The board is designed to meet the most stringent requirements of military and aerospace applications, making it an ideal choice for high-performance applications.
Specifications
Analog Devices Inc. technical specifications, attributes, parameters and parts with similar specifications to Analog Devices Inc. .
- TypeParameter
- Lifecycle StatusPRODUCTION (Last Updated: 1 month ago)
- Factory Lead Time8 Weeks
- MountPCB
- Number of Pins0
- Part StatusActive
- Moisture Sensitivity Level (MSL)1 (Unlimited)
- TypeAmplifier
- Frequency20MHz~6GHz
- Base Part NumberADL5541
- Operating Supply Current90mA
- Nominal Supply Current90mA
- Supplied ContentsBoard(s)
- Evaluation KitYes
- Gain14.7 dB
- Noise Figure3.8 dB
- RoHS StatusROHS3 Compliant
- Lead FreeContains Lead
0 Similar Products Remaining
Technical Documents
Associated Products
| Part Number | Manufacturer | Description | Stock | RFQ |
|---|---|---|---|---|
| Analog Devices Inc. | IC RF DETECTOR/CTRLR 8-LFCSP | 2664 | RFQ |


Product
Brand
Articles
Tools









