Analog Devices Inc. EVAL-6SOT23EBZEVAL BOARD FOR 6SOT23
Description
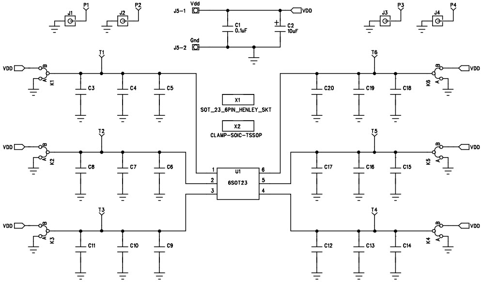
The Analog Devices EVAL-6SOT23EBZ Evaluation Board is designed to evaluate 6-Lead SOT-23 devices in the Switches & Multiplexers Portfolio, Military and Aerospace Grade. This board features a 6-lead SOT-23 footprint, allowing for easy evaluation of the device. The board also includes a power supply, test points, and a ground plane for easy testing and evaluation. The board is designed to meet the requirements of military and aerospace applications, making it suitable for use in harsh environments. The board is also RoHS compliant, making it safe for use in a variety of applications.
Specifications
Analog Devices Inc. technical specifications, attributes, parameters and parts with similar specifications to Analog Devices Inc. .
- TypeParameter
- Lifecycle StatusPRODUCTION (Last Updated: 1 month ago)
- Factory Lead Time8 Weeks
- Number of Pins0
- Part StatusActive
- Moisture Sensitivity Level (MSL)1 (Unlimited)
- TypeInterface
- FunctionAnalog Switch
- Utilized IC / PartSOT-23-6
- Supplied ContentsPartially Populated Board(s) - Main IC Not Included
- Evaluation KitYes
- RoHS StatusROHS3 Compliant
- Lead FreeContains Lead
0 Similar Products Remaining
Technical Documents
Associated Products
| Part Number | Manufacturer | Description | Stock | RFQ |
|---|---|---|---|---|
| Analog Devices, Inc. | 0 | RFQ | ||
| Analog Devices Inc. | Analog Switch Single SPST Automotive 8-Pin MSOP Tube | 150 | RFQ | |
| Analog Devices Inc. | Analog Switch Single SPDT 6-Pin SOT-23 T/R | 8 | RFQ | |
| Analog Devices Inc. | ANALOG DEVICES ADG701LBRTZ-REEL7Analogue Switch, SPST, 1 Channels, 3 ohm, 1.8V to 5.5V, SOT-23, 6 Pins | 3000 | BUY | |
| Analog Devices Inc. | Analog Switch Single SPST 8-Pin MSOP T/R | 1005 | BUY | |
| Analog Devices Inc. | Analog Switch Single SPST 5-Pin SOT-23 T/R | 1146 | RFQ | |
| AnalogDevices | IC 1-CHANNEL, SGL POLE SGL THROW SWITCH, PDSO8, MO-187AA, MSOP-8, Multiplexer or Switch | 0 | RFQ | |
| Analog Devices Inc. | IC SWITCH SPST SOT23-6 | 9000 | BUY | |
| Analog Devices Inc. | IC SWITCH SPST SOT23-6 | 3945 | BUY | |
| Analog Devices Inc. | Analog Switch Single SPST 8-Pin MSOP T/R | 933 | BUY | |
| Analog Devices Inc. | IC SWITCH SPDT SOT23-6 | 7095 | BUY | |
| Analog Devices Inc. | Analog Switch Single SPST Die T/R | 0 | RFQ |
Load more


Product
Brand
Articles
Tools












