Analog Devices Inc. EVAL-ADGS5414SDZRAPIDNET IP EVALUATION KIT
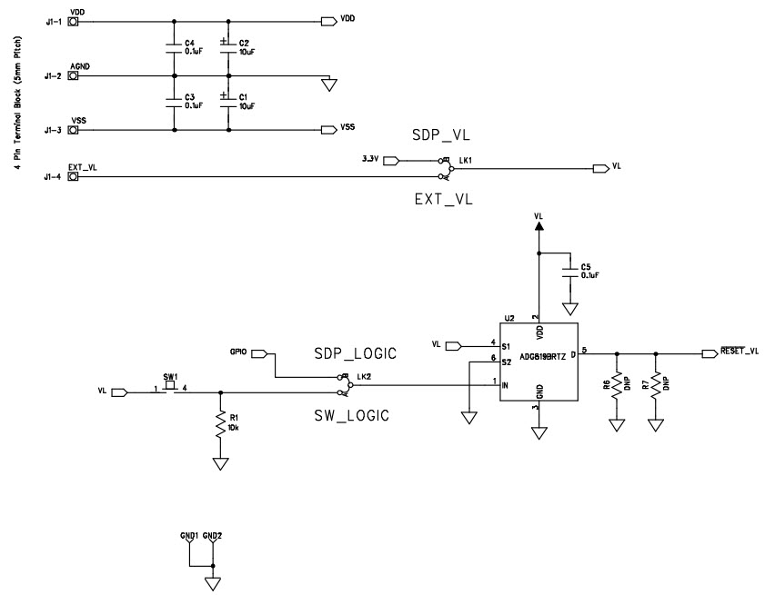
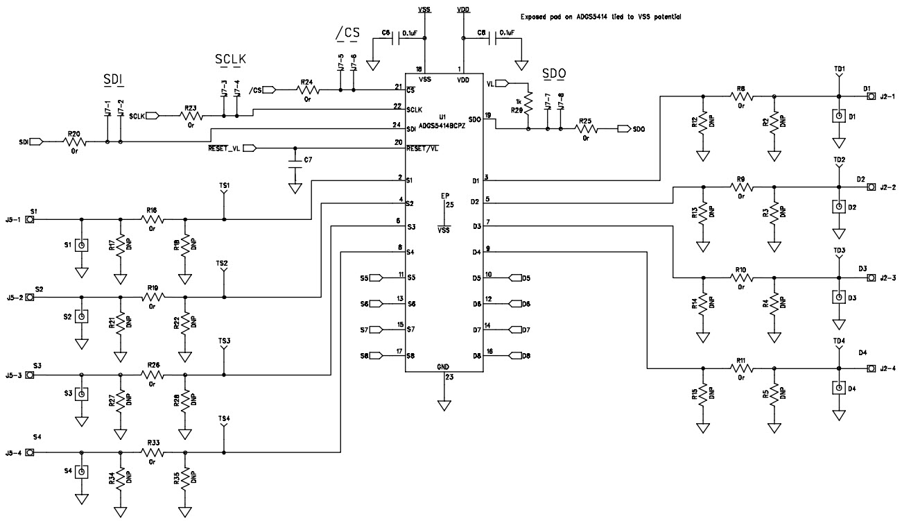
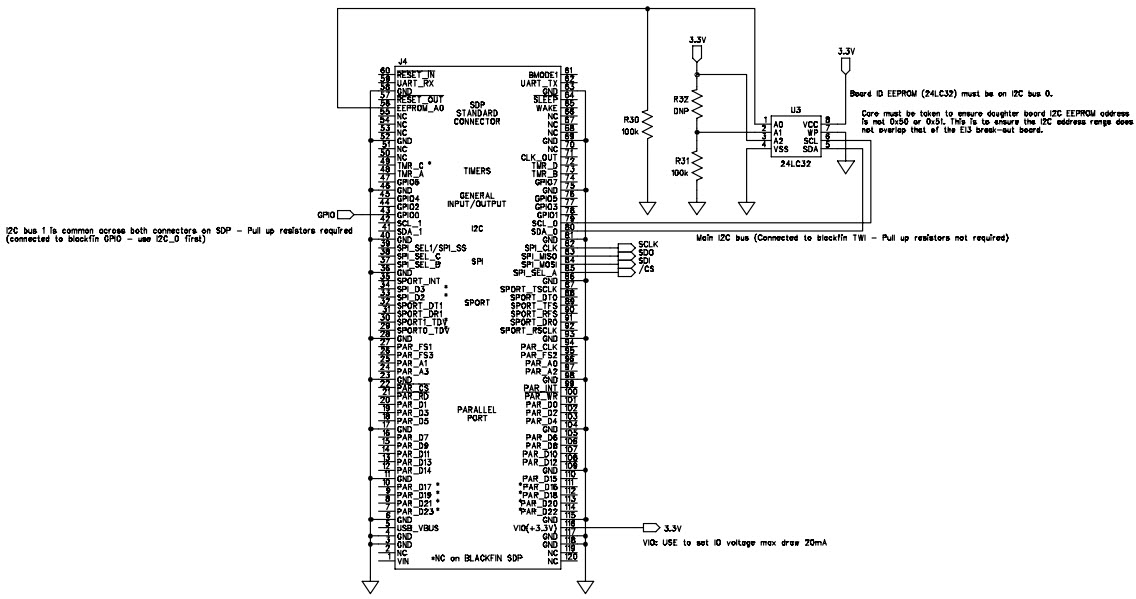
The Analog Devices EVAL-ADGS5414SDZ is an evaluation board for the ADGS5414 SPI interface octal SPST switches. It features 13.5-ohm RON, ±20V/+36V, and mux configurable audio switch. The board is designed to provide a platform for evaluating the performance of the ADGS5414 switch in a variety of applications. It is ideal for use in audio, video, and other signal switching applications. The board includes a variety of features such as adjustable gain, adjustable slew rate, adjustable power-on reset, and adjustable power-down reset. The board also includes a variety of test points for easy evaluation of the switch's performance. The board is also compatible with a variety of development tools such as the Analog Devices VisualDSP++ and the Analog Devices ADuCM360 development kits.
- TypeParameter
- Lifecycle StatusPRODUCTION (Last Updated: 3 weeks ago)
- Factory Lead Time8 Weeks
- Number of Pins0
- Part StatusActive
- Moisture Sensitivity Level (MSL)1 (Unlimited)
- TypeInterface
- FunctionAnalog Switch
- Utilized IC / PartADGS5414
- Supplied ContentsBoard(s)
- Primary AttributesSPST
- EmbeddedNo
- RoHS StatusROHS3 Compliant
| Part Number | Manufacturer | Description | Stock | RFQ |
|---|---|---|---|---|
| Analog Devices, Inc. | 0 | RFQ | ||
| Analog Devices, Inc. | 1-CHANNEL, SGL POLE DOUBLE THROW SWITCH, PDSO6, PLASTIC, SOT-23, 6 PIN | 0 | RFQ | |
| Analog Devices Inc. | ANALOG DEVICES ADG819BRMZAnalogue Switch, Quad Channel, SPDT, 1 Channels, 0.5 ohm, 1.8V to 5.5V, MSOP, 8 Pins | 106 | RFQ | |
| Analog Devices Inc. | IC SWITCH SPDT SOT23-6 | 200 | RFQ | |
| Analog Devices Inc. | IC SWITCH SPDT 6WLCSP | 5000 | BUY | |
| Analog Devices Inc. | IC SWITCH SPST OCTAL 24-LFCSP | 100 | RFQ | |
| Microchip Technology | MICROCHIP - 24LC32A-I/MS - EEPROM, 32 Kbit, 4K x 8bit, Serial I2C (2-Wire), 400 kHz, MSOP, 8 Pins | 4 | RFQ | |
| Analog Devices Inc. | ANALOG DEVICES ADG819BRTZ-500RL7Analogue Switch, SPDT, 1 Channels, 0.6 ohm, 1.8V to 5.5V, SOT-23, 6 Pins | 2500 | RFQ | |
| Analog Devices Inc. | Analog Switch Single SPDT Automotive 8-Pin MSOP T/R | 19 | RFQ | |
| Analog Devices Inc. | IC SWITCH SPDT SOT23-6 | 7095 | BUY | |
| Analog Devices Inc. | IC SWITCH SPST OCTAL 24LFCSP | 1500 | BUY |


Product
Brand
Articles
Tools



























