Analog Devices Inc. EVAL-ADG5208FEBZEVAL BOARD FOR ADG5208
Description
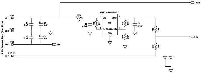
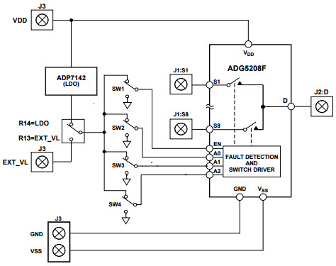
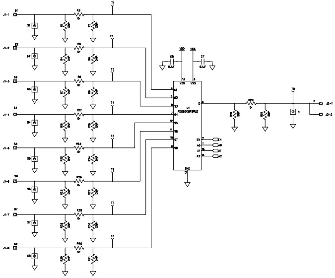
The Analog Devices EVAL-ADG5208FEBZ is an evaluation board for the ADG5208F Overvoltage Protected 8:1 Multiplexer. This board is designed to evaluate the performance of the ADG5208F device in communications and telecom applications. The board features a wide range of features, including a high-speed 8:1 multiplexer, overvoltage protection, and a low-power design. The board also includes a variety of test points and connectors for easy evaluation and testing. The board is ideal for use in applications such as high-speed data switching, signal routing, and signal conditioning.
Specifications
Analog Devices Inc. technical specifications, attributes, parameters and parts with similar specifications to Analog Devices Inc. .
- TypeParameter
- Lifecycle StatusPRODUCTION (Last Updated: 3 weeks ago)
- Factory Lead Time8 Weeks
- Number of Pins0
- Part StatusActive
- Moisture Sensitivity Level (MSL)1 (Unlimited)
- TypeInterface
- Base Part NumberADG5208
- Function4:1 Multiplexer
- Utilized IC / PartADG5208F
- Supplied ContentsBoard(s)
- Evaluation KitYes
- Primary Attributes1-Channel (Single)
- REACH SVHCNo SVHC
- RoHS StatusROHS3 Compliant
- Lead FreeContains Lead
0 Similar Products Remaining
Technical Documents
Associated Products
| Part Number | Manufacturer | Description | Stock | RFQ |
|---|---|---|---|---|
| Analog Devices Inc. | ACCELEROMETER 5G ANALOG 16LFCSP | 688 | RFQ | |
| Analog Devices Inc. | ANALOG DEVICES - ADXL325BCPZ - IC, ACCELEROMETER, 3AX, 5G, 16LFCSP | 5 | RFQ | |
| Analog Devices Inc. | Accelerometer Triple ±5g 1.8V to 3.6V 156mV/g to 192mV/g 16-Pin LFCSP T/R | 1000 | RFQ |


Product
Brand
Articles
Tools




















