Maxim Integrated MAX147XXEVKIT#EVAL KIT MAX14759, MAX14760X61X6
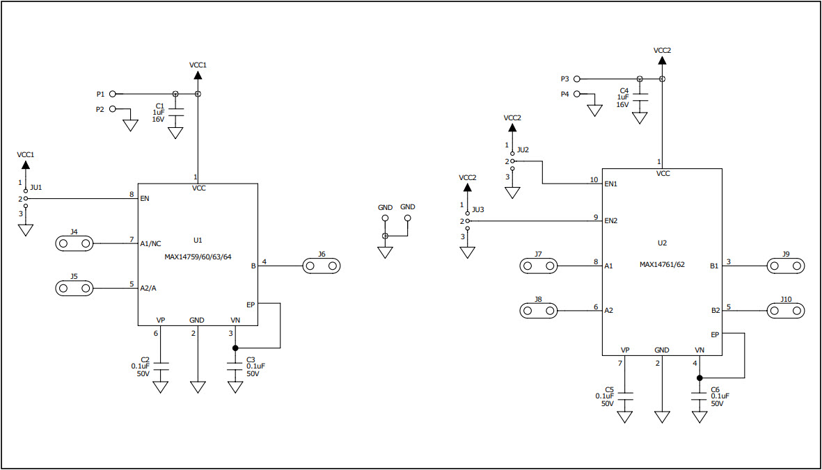
The MAX147XXEVKIT# Evaluation Kit for the MAX14760 Above and Below-the-Rails Low On-Resistance Analog Switches, Audio Multiplexers, and Level Shifters from Maxim Integrated is a comprehensive evaluation platform for the MAX14760 device. The kit includes a MAX14760 evaluation board, a USB-to-I2C interface board, and a USB cable. The evaluation board features a MAX14760 device, a MAX14761 device, and a MAX14762 device, as well as a variety of other components. The USB-to-I2C interface board allows users to easily program and control the MAX14760 device. The kit also includes a comprehensive set of documentation, including a user guide, application notes, and a software package. The MAX147XXEVKIT# Evaluation Kit is an ideal platform for evaluating the MAX14760 device and its features.
- TypeParameter
- Part StatusActive
- Moisture Sensitivity Level (MSL)1 (Unlimited)
- TypeInterface
- FunctionAnalog Switch
- Utilized IC / PartMAX14759
- Supplied ContentsBoard(s)
- Primary Attributes1-Channel (Single)
- EmbeddedNo
- RoHS StatusNon-RoHS Compliant


Product
Brand
Articles
Tools









