Analog Devices Inc. EVAL-ADG5412BFEBZADG5412BF Quad SPST Switches Evaluation Board
Description
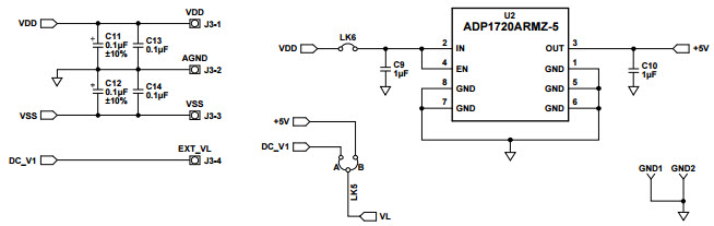
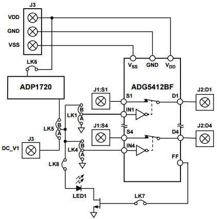
The Analog Devices EVAL-ADG5412BFEBZ Evaluation Board is designed to evaluate the performance of the ADG5412BF Bidirectional Overvoltage Protected Quad SPST Communications and Telecom Switch. This evaluation board features four independent SPST switches with bidirectional overvoltage protection, allowing for reliable switching of high-speed signals in communications and telecom applications. The board also includes a power supply, test points, and a USB interface for easy connection to a PC. The board is designed to be used with the ADG5412BF switch, and is ideal for evaluating the performance of the switch in a variety of applications.
Specifications
Analog Devices Inc. technical specifications, attributes, parameters and parts with similar specifications to Analog Devices Inc. .
- TypeParameter
- Lifecycle StatusPRODUCTION (Last Updated: 1 week ago)
- Factory Lead Time8 Weeks
- Number of Pins0
- Part StatusActive
- Moisture Sensitivity Level (MSL)1 (Unlimited)
- TypeInterface
- Max Operating Temperature125°C
- Min Operating Temperature-40°C
- Base Part NumberADG5412
- FunctionAnalog Switch
- Operating Supply Voltage22V
- InterfaceParallel
- Utilized IC / PartADG5412BF
- Supplied ContentsBoard(s)
- Evaluation KitYes
- Primary Attributes4 x SPST Analog Switch
- Secondary AttributesOn-Board LEDs
- REACH SVHCNo SVHC
- RoHS StatusROHS3 Compliant
- Lead FreeContains Lead
0 Similar Products Remaining
Technical Documents
- EVAL-ADG5412BFEBZ Guide
- ADG5412BF,13BF
- New Robust Approach to Overvoltage Protection for Sensitive Electronic Signal Inputs
- EVAL-ADG5412BFEBZ-Analog-Devices-datasheet-38887243.pdf
- EVAL-ADG5412BFEBZ-Analog-Devices-datasheet-28823774.pdf
- EVAL-ADG5412BFEBZ-Analog-Devices-datasheet-62063529.pdf
- Analog-Devices-company-33.pdf
Associated Products
| Part Number | Manufacturer | Description | Stock | RFQ |
|---|---|---|---|---|
| Analog Devices Inc. | Op Amp Single Precision Amplifier 12-Pin LFCSP EP Tray | 0 | RFQ |


Product
Brand
Articles
Tools


















