Analog Devices Inc. EVAL-ADG5404FEBZEVAL BOARD FOR ADG5404
Description
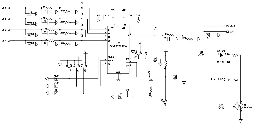
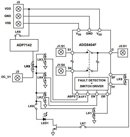
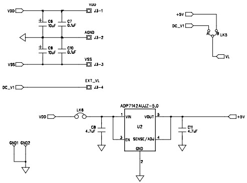
The Analog Devices EVAL-ADG5404FEBZ Evaluation Board is designed to evaluate the ADG5404F Fault Protection and Detection 4-Channel Multiplexer for communications and telecom applications. This board features four independent channels, each with a multiplexer, a fault detector, and a fault protection circuit. The board also includes a power supply, a USB interface, and a graphical user interface (GUI) for easy configuration and monitoring. The board is designed to provide reliable protection and detection of faults in communications and telecom applications. It is ideal for testing and evaluating the performance of the ADG5404F in a variety of applications.
Specifications
Analog Devices Inc. technical specifications, attributes, parameters and parts with similar specifications to Analog Devices Inc. .
- TypeParameter
- Lifecycle StatusPRODUCTION (Last Updated: 2 weeks ago)
- Factory Lead Time8 Weeks
- MountPCB
- Number of Pins0
- Part StatusActive
- Moisture Sensitivity Level (MSL)1 (Unlimited)
- TypeInterface
- Base Part NumberADG5404
- Function4:1 Multiplexer
- Utilized IC / PartADG5404F
- Supplied ContentsBoard(s)
- Evaluation KitYes
- Primary AttributesOvervoltage Protection
- Secondary AttributesOn-Board LEDs
- RoHS StatusROHS3 Compliant
- Lead FreeContains Lead
0 Similar Products Remaining
Technical Documents
Associated Products
| Part Number | Manufacturer | Description | Stock | RFQ |
|---|---|---|---|---|
| Analog Devices Inc. | Clock Generator 10MHz to 6.1GHz Input 24-Pin LFCSP EP T/R | 50 | RFQ | |
| Analog Devices Inc. | IC FRACTION N FREQ SYNT 24LFCSP | 3000 | RFQ | |
| Microchip Technology | EEPROM SERIAL 64K, 24LC64, SOIC8 | 700 | RFQ | |
| Microchip | 8K X 8 I2C/2-WIRE SERIAL EEPROM, PDSO8, 3.90 MM, ROHS COMPLIANT, PLASTIC, SOIC-8 | 1747 | BUY |


Product
Brand
Articles
Tools




















