Analog Devices Inc. EVAL-ADGS1612SDZEVALUATION BOARD I.C.
Description
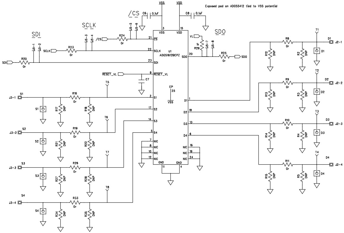
The Analog Devices EVAL-ADGS1612SDZ is an evaluation board designed for the ADGS1612 SPI Interface. It features a 1-ohm RON, ±5V, 12V, 5V, and 3.3V, and is mux configurable. It also includes a quad SPST switch and an audio switch. This board is ideal for evaluating the performance of the ADGS1612 SPI Interface in a variety of applications. It is also suitable for use in audio, video, and other signal switching applications.
Specifications
Analog Devices Inc. technical specifications, attributes, parameters and parts with similar specifications to Analog Devices Inc. .
- TypeParameter
- Lifecycle StatusPRODUCTION (Last Updated: 3 weeks ago)
- Factory Lead Time8 Weeks
- Number of Pins0
- Part StatusActive
- Moisture Sensitivity Level (MSL)1 (Unlimited)
- TypeInterface
- FunctionAnalog Switch
- Utilized IC / PartADGS1612
- Supplied ContentsBoard(s)
- Primary AttributesSPST
- RoHS StatusROHS3 Compliant
0 Similar Products Remaining
Technical Documents
Associated Products
| Part Number | Manufacturer | Description | Stock | RFQ |
|---|---|---|---|---|
| Analog Devices, Inc. | 0 | RFQ | ||
| Analog Devices, Inc. | 1-CHANNEL, SGL POLE DOUBLE THROW SWITCH, PDSO6, PLASTIC, SOT-23, 6 PIN | 0 | RFQ | |
| Analog Devices Inc. | ANALOG DEVICES ADG819BRMZAnalogue Switch, Quad Channel, SPDT, 1 Channels, 0.5 ohm, 1.8V to 5.5V, MSOP, 8 Pins | 106 | RFQ | |
| Analog Devices Inc. | IC SWITCH SPDT SOT23-6 | 200 | RFQ | |
| Analog Devices Inc. | IC SWITCH SPDT 6WLCSP | 5000 | BUY | |
| Analog Devices Inc. | IC SWITCH SPST QUAD 24-LFCSP | 2704 | BUY | |
| Analog Devices Inc. | ANALOG DEVICES ADG819BRTZ-500RL7Analogue Switch, SPDT, 1 Channels, 0.6 ohm, 1.8V to 5.5V, SOT-23, 6 Pins | 2500 | RFQ | |
| Analog Devices Inc. | Analog Switch Single SPDT Automotive 8-Pin MSOP T/R | 19 | RFQ | |
| Analog Devices Inc. | IC SWITCH SPDT SOT23-6 | 7095 | BUY | |
| Analog Devices Inc. | IC SWITCH SPST QUAD 24LFCSP | 1500 | BUY | |
| Microchip Technology | MICROCHIP - 24LC32A-I/MS - EEPROM, 32 Kbit, 4K x 8bit, Serial I2C (2-Wire), 400 kHz, MSOP, 8 Pins | 4 | RFQ |
Load more


Product
Brand
Articles
Tools



























