Analog Devices Inc. EVAL-ADUM3123EBZEVAL BOARD FOR ADUM3123
Description
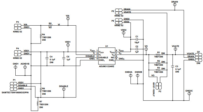
The Analog Devices EVAL-ADUM3123EBZ is an evaluation board for the ADuM3123ARZ, a 4A, iCoupler, Isolated Precision Gate Driver, Power Management IC. This board is designed to provide a platform for evaluating the performance of the ADuM3123ARZ IC. It features a wide range of features, including a high-voltage isolated power supply, a low-voltage isolated power supply, a high-voltage isolated gate driver, a low-voltage isolated gate driver, and a high-voltage isolated output. The board also includes a variety of test points and connectors for easy connection to external circuits. The board is designed to be used in a variety of applications, including motor control, power conversion, and power management.
Specifications
Analog Devices Inc. technical specifications, attributes, parameters and parts with similar specifications to Analog Devices Inc. .
- TypeParameter
- Lifecycle StatusPRODUCTION (Last Updated: 1 month ago)
- Factory Lead Time8 Weeks
- Number of Pins0
- SeriesiCoupler®
- Part StatusActive
- Moisture Sensitivity Level (MSL)1 (Unlimited)
- TypeInterface
- Base Part NumberADUM3123
- FunctionDigital Isolator
- Utilized IC / PartADuM3123
- Supplied ContentsBoard(s)
- Evaluation KitYes
- Primary Attributes1-Channel (Single)
- RoHS StatusROHS3 Compliant
- Lead FreeContains Lead
0 Similar Products Remaining
Technical Documents
Associated Products
| Part Number | Manufacturer | Description | Stock | RFQ |
|---|---|---|---|---|
| Analog Devices | Silicon Oscillator - 0.001MHz to 20MHz CMOS 5-Pin TSOT-23 T/R | 0 | RFQ | |
| Analog Devices Inc. | ANALOG DEVICES - ADM2587EBRWZ - RS422/RS485 Transceiver Isolated, 3V to 5.5V Supply, SOIC-20 | 630 | RFQ |


Product
Brand
Articles
Tools









