Analog Devices Inc. EVAL-CN0285-EB1ZBOARD EVALUATION CN0285
Description
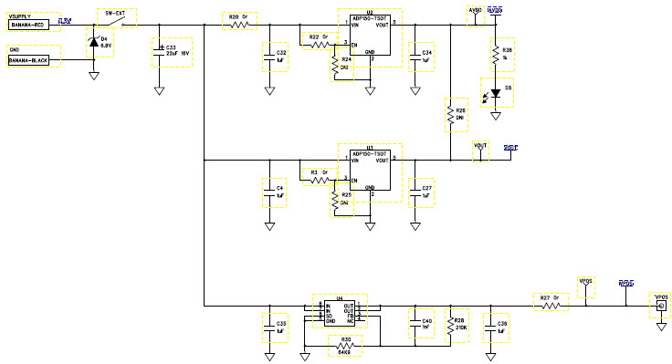
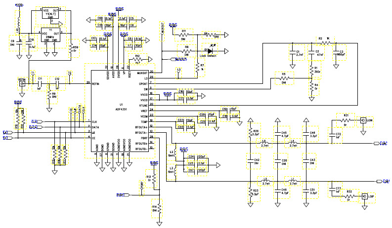
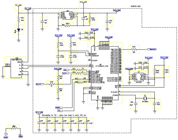
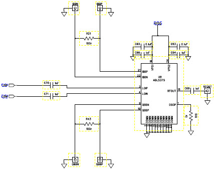
The Analog Devices EVAL-CN0285-EB1Z is a military and aerospace grade, broadband low error vector magnitude (EVM) direct conversion transmitter based on the ADF4351. It is designed to provide a high-performance, low-cost solution for applications such as point-to-point radio links, satellite communications, and radar systems. The EVAL-CN0285-EB1Z features a wide frequency range of 350 MHz to 4.4 GHz, a low EVM of -35 dB, and a high linearity of +20 dBm. It also includes a wide range of features such as a low-noise amplifier, a power detector, and a temperature sensor. The EVAL-CN0285-EB1Z is an ideal solution for applications requiring high performance and reliability.
Specifications
Analog Devices Inc. technical specifications, attributes, parameters and parts with similar specifications to Analog Devices Inc. .
- TypeParameter
- Lifecycle StatusPRODUCTION (Last Updated: 5 days ago)
- Factory Lead Time8 Weeks
- Number of Pins0
- SeriesCircuits from the Lab™
- Part StatusActive
- Moisture Sensitivity Level (MSL)1 (Unlimited)
- TypeTransmitter
- Frequency500MHz~4.4GHz
- Operating Supply Voltage5.5V
- InterfaceUSB
- Supplied ContentsBoard(s)
- Evaluation KitYes
- REACH SVHCNo SVHC
- RoHS StatusROHS3 Compliant
- Lead FreeContains Lead
0 Similar Products Remaining
Technical Documents
Associated Products
| Part Number | Manufacturer | Description | Stock | RFQ |
|---|---|---|---|---|
| Analog Devices Inc. | Analog Switch Dual SPDT 10-Pin LFCSP EP T/R | 15000 | RFQ | |
| Analog Devices Inc. | IC MUX/DEMUX DUAL SPDT 12LFCSP | 5000 | RFQ |


Product
Brand
Articles
Tools


















