Infineon Technologies IRPLDIM5EKIT DES BALLAST 4LEVEL DIM FLUOR
Description
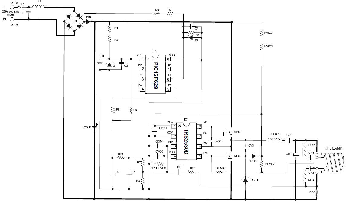
The Infineon Technologies AG IRPLDIM5E-E is a 1-Lamp, 25W dimming lamp driver for fluorescent lighting and lighting control. It is designed to provide a smooth, flicker-free dimming of fluorescent lamps, and is suitable for use in a wide range of lighting applications. The driver features a wide dimming range of 0-100%, and is compatible with a variety of dimming protocols, including 0-10V, DALI, and DMX. It also features a built-in over-temperature protection, and is designed to be highly efficient, with a power factor of >0.9. The driver is easy to install and use, and is backed by a 3-year warranty.
Specifications
Infineon Technologies technical specifications, attributes, parameters and parts with similar specifications to Infineon Technologies .
- TypeParameter
- PackagingBulk
- Published2008
- Part StatusActive
- Moisture Sensitivity Level (MSL)1 (Unlimited)
- Connector TypePower
- TypeOpto/Lighting
- FunctionBallast Control
- Number of Outputs1
- Utilized IC / PartIRS2530D
- Supplied ContentsBoard(s)
- Evaluation KitYes
- Primary Attributes25W CFL Lamp Dimming Driver, 220 VAC Input, Voltage Mode Heating
- EmbeddedYes, MCU, 8-Bit
- Secondary AttributesLow AC Line/Brownout Protection, Lamp Fault Protection with Auto-Restart
- Max Input Voltage (AC)220V
- REACH SVHCNo SVHC
- Radiation HardeningNo
- RoHS StatusNon-RoHS Compliant
0 Similar Products Remaining
Technical Documents
Associated Products
| Part Number | Manufacturer | Description | Stock | RFQ |
|---|---|---|---|---|
| Microchip Technology | 8-bit Microcontrollers - MCU 1.75KB 64 RAM 6 I/O Ext Temp SOIC8 | 8518 | BUY | |
| Microchip Technology | IC MCU 8BIT 1.75KB FLASH 8DFN | 910 | RFQ | |
| Microchip Technology | IC MCU 8BIT 1.75KB FLASH 8DIP | 5 | RFQ | |
| Microchip Technology | 8-bit Microcontrollers - MCU 1.75KB 64 RAM 6 I/O Ext Temp SOIC8 | 0 | RFQ | |
| Microchip Technology | IC MCU 8BIT 1.75KB FLASH 8DFN | 1 | RFQ | |
| Microchip Technology | IC MCU 8BIT 1.75KB FLASH 8DFN | 19 | RFQ | |
| Microchip Technology | IC MCU 8BIT 1.75KB FLASH 8DFN-S | 8 | RFQ | |
| Microchip Technology | IC MCU 8BIT 1.75KB FLASH 8DFN-S | 19 | RFQ | |
| Microchip Technology | MCU 8-bit PIC RISC 1.75KB Flash 2.5V/3.3V/5V Automotive 8-Pin PDIP Tube | 57 | BUY | |
| Microchip Technology | MCU 8-bit PIC RISC 1.75KB Flash 2.5V/3.3V/5V Automotive 8-Pin SOIC N Tube | 0 | RFQ |


Product
Brand
Articles
Tools












