STMicroelectronics STEVAL-ILD003V2Power Management IC Development Tools TS820 Wall Dimmer CFL LED 110V LEDs
Description
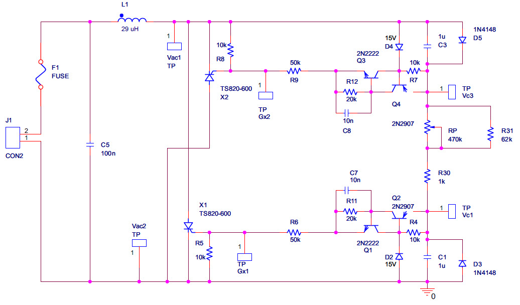
The STMicroelectronics STEVAL-ILD003V2 is a demonstration board based on the TS820 analog wall dimmer for CFL/LED lamps. It is designed to provide a platform for evaluating the performance of the TS820 dimmer in a lighting application. The board features a power supply, a dimmer control circuit, and a dimmer output stage. The dimmer control circuit is based on a microcontroller and includes a potentiometer for adjusting the dimming level. The dimmer output stage is based on a MOSFET and is capable of controlling the current to the lamp. The board also includes a number of LEDs to indicate the status of the dimmer. The STEVAL-ILD003V2 is a great tool for evaluating the performance of the TS820 dimmer in a lighting application.
Specifications
STMicroelectronics technical specifications, attributes, parameters and parts with similar specifications to STMicroelectronics .
- TypeParameter
- MountWall
- Part StatusActive
- Moisture Sensitivity Level (MSL)1 (Unlimited)
- TypeOpto/Lighting
- FunctionDimmer
- Number of Outputs1
- Operating Supply Voltage132V
- Min Input Voltage98V
- Max Input Voltage132V
- Utilized IC / PartTS820
- Supplied ContentsBoard(s)
- Evaluation KitYes
- EmbeddedNo
- REACH SVHCNo SVHC
- RoHS StatusROHS3 Compliant
0 Similar Products Remaining
Technical Documents
Associated Products
| Part Number | Manufacturer | Description | Stock | RFQ |
|---|---|---|---|---|
| STMicroelectronics | IC RECEIVER AUDIO DIGITAL 28SOIC | 28 | BUY | |
| STMicroelectronics | STMICROELECTRONICS LD1086DT50TRFixed LDO Voltage Regulator, 8V to 30V, 1.3V Dropout, 5Vout, 1.5Aout, TO-252-3 | 0 | RFQ | |
| STMicroelectronics | Digital Audio Interface Receiver 28-Pin SO | 0 | RFQ | |
| STMicroelectronics | STMICROELECTRONICS - LD1086DT33TR - Fixed LDO Voltage Regulator, 6.3V to 30V, 1.3V Dropout, 3.3Vout, 1.5Aout, TO-252-3 | 10848 | RFQ |


Product
Brand
Articles
Tools











