STMicroelectronics STEVAL-ILD004V2DIGITAL WALL DIMMER EVAL BOARD
Description
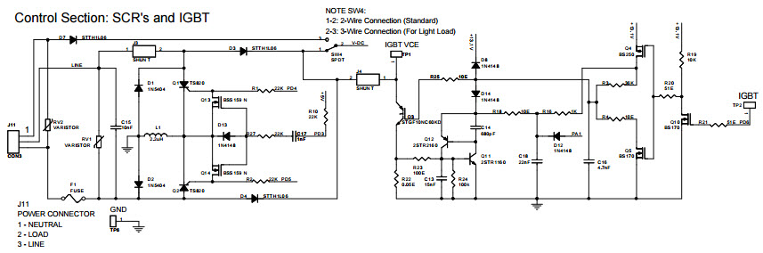
The STMicroelectronics STEVAL-ILD004V2 is an evaluation board designed for industrial line applications. It is a digital wall dimmer for halogen and low-consumption lamps. It features a wide range of dimming levels, from 0.1% to 100%, and is capable of controlling up to 500W of power. The board is equipped with a high-efficiency buck converter, a high-side MOSFET, and a low-side MOSFET, allowing for a wide range of dimming levels. It also features a temperature sensor, a current sensor, and a voltage sensor, allowing for precise control of the dimming level. The board is designed to be used in a wide range of applications, including lighting, industrial automation, and home automation.
Specifications
STMicroelectronics technical specifications, attributes, parameters and parts with similar specifications to STMicroelectronics .
- TypeParameter
- Part StatusActive
- Moisture Sensitivity Level (MSL)1 (Unlimited)
- TypeOpto/Lighting
- FunctionDimmer
- Utilized IC / PartSTGF10NC60KD, TS820-600
- Supplied ContentsBoard(s)
- Evaluation KitYes
- EmbeddedYes, MCU, 8-Bit
- RoHS StatusROHS3 Compliant
0 Similar Products Remaining
Technical Documents
Associated Products
| Part Number | Manufacturer | Description | Stock | RFQ |
|---|---|---|---|---|
| STMicroelectronics | ST1S14PHR Series 48 V 3 A 1000 kHz SMT Buck Switching Regulator - HSOP-8 | 40000 | RFQ | |
| STMicroelectronics | GENERAL PURPOSE ANALOG & RF | 25775 | RFQ | |
| Texas Instruments | IC REG LINEAR 3.3V 150MA SOT23-5 | 1800 | BUY |


Product
Brand
Articles
Tools















