STMicroelectronics STEVAL-ILD004V1Power Management IC Development Tools Digital Wall Dimmer Halogen Lamps 2W
Description
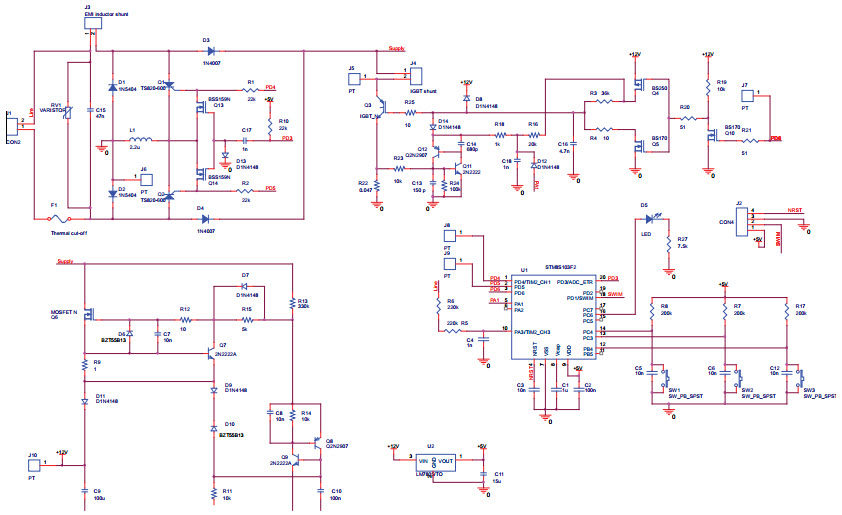
The STMicroelectronics STEVAL-ILD004V1 is an evaluation board designed for industrial line applications. It is a digital wall dimmer for halogen and low-consumption lamps. It features a wide range of dimming levels, from 0.1% to 100%, and is capable of controlling up to 500W of power. The board is equipped with a power supply, a dimmer control circuit, and a user interface. It also includes a temperature sensor, a current sensor, and a voltage sensor. The board is designed to be used in a wide variety of applications, including lighting control, energy management, and industrial automation. The board is easy to use and provides a reliable and efficient solution for controlling halogen and low-consumption lamps.
Specifications
STMicroelectronics technical specifications, attributes, parameters and parts with similar specifications to STMicroelectronics .
- TypeParameter
- MountWall
- Part StatusActive
- Moisture Sensitivity Level (MSL)1 (Unlimited)
- TypeOpto/Lighting
- FunctionDimmer
- Number of Outputs1
- Operating Supply Voltage230V
- Min Input Voltage110V
- Max Input Voltage230V
- Utilized IC / PartTS820
- Supplied ContentsBoard(s)
- Evaluation KitYes
- EmbeddedYes, MCU, 8-Bit
- REACH SVHCNo SVHC
- RoHS StatusROHS3 Compliant
- Lead FreeLead Free
0 Similar Products Remaining
Technical Documents
Associated Products
| Part Number | Manufacturer | Description | Stock | RFQ |
|---|---|---|---|---|
| STMicroelectronics | IC MCU 8BIT 4KB FLASH 20TSSOP | 7551 | RFQ | |
| STMicroelectronics | STMICROELECTRONICS STM8S103F2M6 8 Bit Microcontroller, Access Line, STM8, 16 MHz, 4 KB, 1 KB, 20 Pins, SOIC | 2868 | RFQ | |
| STMicroelectronics | Standard Regulator Pos 5V 0.1A 3-Pin TO-92 T/R | 20000 | RFQ | |
| STMicroelectronics | IC MCU 8BIT 4KB FLASH 20TSSOP | 77 | RFQ | |
| STMicroelectronics | STMicroelectronics STM8S103F2M6TR, 8bit STM8 Microcontroller, 16MHz, 8 kB Flash, 20-Pin SOIC | 1587 | RFQ | |
| STMicroelectronics | IC MCU 8BIT 4KB FLASH 20TSSOP | 0 | RFQ | |
| STMicroelectronics | Linear Voltage Regulators 5.0V 0.1A Positive | 995 | RFQ | |
| STMicroelectronics | STMICROELECTRONICS L78L05ABZLinear Voltage Regulator, Fixed, LDO, 10V To 30V In, 5V And 0.1A Out, TO-92-3 | 10000 | RFQ | |
| STMicroelectronics | IC MCU 8BIT 4KB FLASH 20TSSOP | 35000 | RFQ | |
| STMicroelectronics | IC MCU 8BIT 4KB FLASH 20UFQFN | 66 | RFQ |


Product
Brand
Articles
Tools













