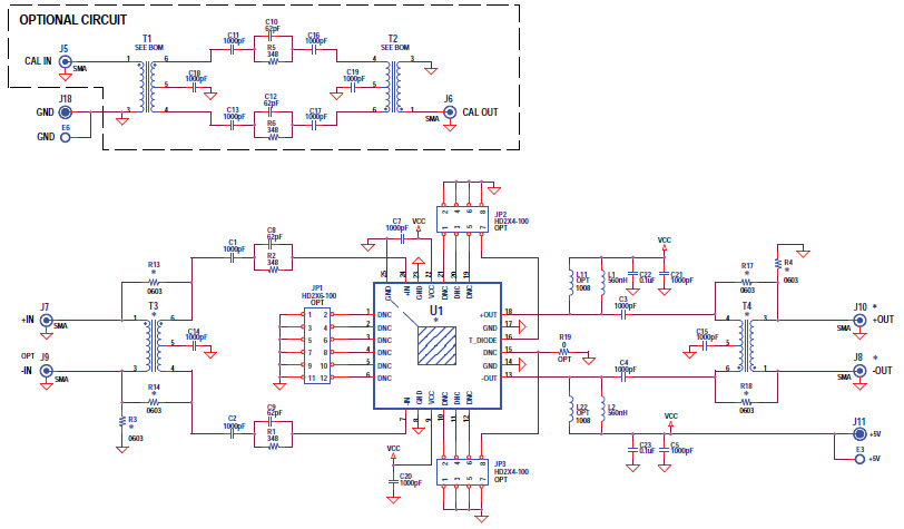
Linear Technology/Analog Devices DC1774A-BBOARD EVAL LTC6430 400-1000MHZ
The Analog Devices DC1774A-B Demonstration Board is a powerful tool for evaluating the performance of the LTC6430AIUF-15, 400MHz to 1000MHz Block IF Amplifier, Power Management IC. This board features a wide range of features, including a wide range of input and output ports, a wide range of power management options, and a wide range of test and measurement capabilities. The board also includes a variety of software tools to help users evaluate the performance of the IC. The board is designed to provide a comprehensive evaluation of the IC's performance in a variety of applications, including wireless communications, automotive, and industrial applications. The board is also designed to be easy to use and configure, making it an ideal choice for engineers and designers who need to quickly evaluate the performance of the IC.
- TypeParameter
- Lifecycle StatusPRODUCTION (Last Updated: 4 weeks ago)
- Factory Lead Time8 Weeks
- Number of Pins0
- Published2012
- Part StatusActive
- Moisture Sensitivity Level (MSL)1 (Unlimited)
- Max Operating Temperature85°C
- Min Operating Temperature-40°C
- Base Part NumberLTC6430
- Output TypeDifferential
- Operating Supply Voltage5.25V
- Amplifier TypeDifferential
- Voltage - Supply, Single/Dual (±)4.75V~5.25V
- Output Current per Channel105mA
- Utilized IC / PartLTC6430-15
- Supplied ContentsBoard(s)
- Evaluation KitYes
- -3db Bandwidth2GHz
- Board TypeFully Populated
- Channels per IC1 - Single
- Current - Supply (Main IC)160mA
- REACH SVHCNo SVHC
- RoHS StatusROHS3 Compliant


Product
Brand
Articles
Tools






