Linear Technology/Analog Devices DC2257ALTM8005 DEMO BOARD 6V = VIN = 27
Description
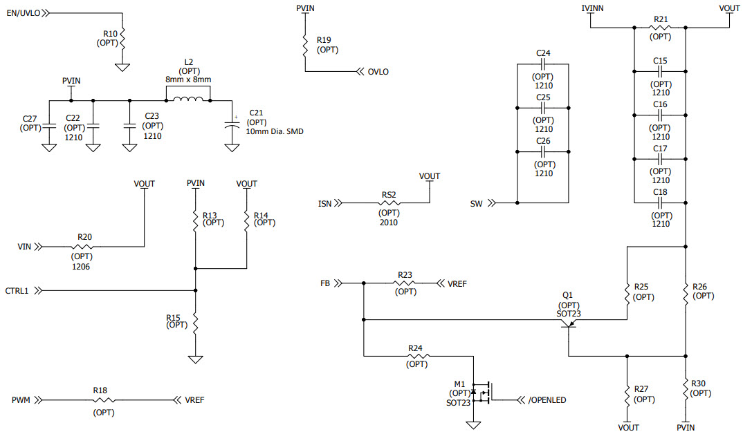
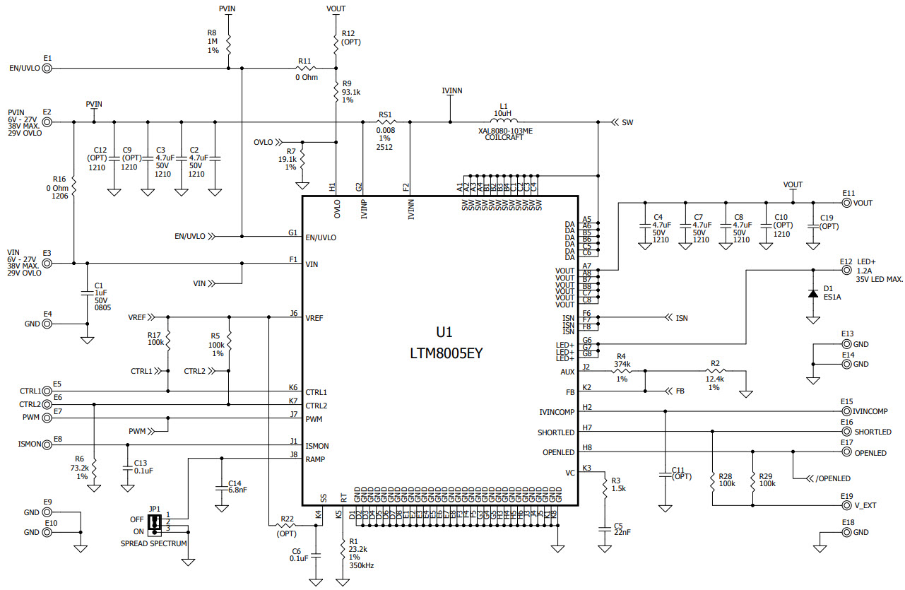
The Analog Devices DC2257A-A, DC2257A Demo Board is a versatile and powerful LED driver solution for lighting control applications. It features a LTM8005 38VIN, 38VOUT Boost LED Driver with 40V Switch, allowing for efficient and reliable operation. The board is designed to provide a wide range of lighting control options, including dimming, color mixing, and pulse width modulation. It also features a wide input voltage range, allowing for operation from a variety of sources. The board is easy to use and provides a reliable and cost-effective solution for lighting control applications.
Specifications
Linear Technology/Analog Devices technical specifications, attributes, parameters and parts with similar specifications to Linear Technology/Analog Devices .
- TypeParameter
- Factory Lead Time8 Weeks
- PackagingBox
- SeriesµModule®
- Part StatusActive
- Moisture Sensitivity Level (MSL)1 (Unlimited)
- Voltage - Output35V
- Utilized IC / PartLTM8005
- Supplied ContentsBoard(s)
- Outputs and Type1, Non-Isolated
- FeaturesDimmable
0 Similar Products Remaining
Technical Documents


Product
Brand
Articles
Tools









