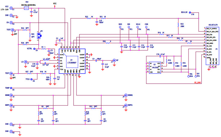
Linear Technology/Analog Devices DC2391AEVAL BOARD FOR LTC5589
The Analog Devices DC2391A-A, DC2391A Demo Board is a powerful and versatile platform for testing and evaluating the performance of the LTC5589 700MHz to 6000MHz Low-Power I/Q Modulator. This board features a power management board, which allows for efficient power management and control of the modulator. The board also includes a variety of connectors and test points for easy connection to external components and systems. The board is designed to provide a comprehensive evaluation of the modulator's performance, including its linearity, noise, and distortion characteristics. Additionally, the board includes a variety of software tools and reference designs to help users quickly and easily evaluate the modulator's performance. The DC2391A-A, DC2391A Demo Board is an ideal platform for testing and evaluating the performance of the LTC5589 700MHz to 6000MHz Low-Power I/Q Modulator.
- TypeParameter
- Lifecycle StatusPRODUCTION (Last Updated: 1 month ago)
- Factory Lead Time8 Weeks
- Number of Pins0
- Published2016
- Part StatusActive
- Moisture Sensitivity Level (MSL)1 (Unlimited)
- TypeModulator
- Frequency700MHz~6GHz
- Base Part NumberLTC5589
- Supplied ContentsBoard(s)
- REACH SVHCNo SVHC
- RoHS StatusNon-RoHS Compliant


Product
Brand
Articles
Tools







