Linear Technology/Analog Devices DC2091ADEMO BOARD HF LTC5599 I/Q MOD
Description
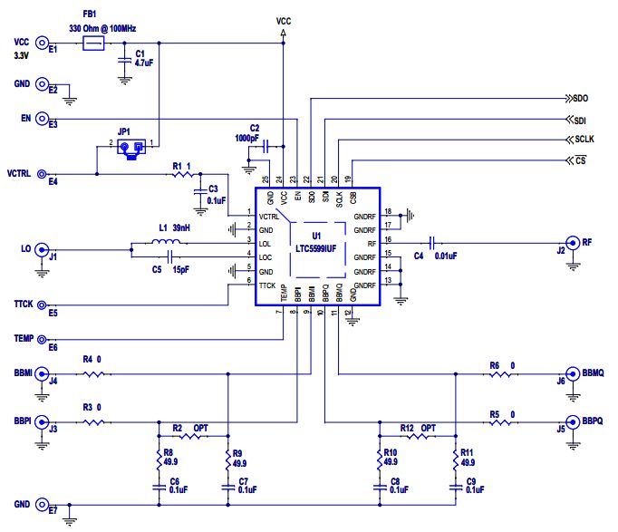
The Analog Devices DC2091A-A Demo Board for the LTC5599, 30MHz to 1300MHz Low Power Direct Quadrature Modulator, Medical and Healthcare Applications is a versatile and powerful tool for evaluating the performance of the LTC5599. This demo board is designed to provide a platform for testing the LTC5599 in medical and healthcare applications. It features a wide range of input and output options, including a 30MHz to 1300MHz direct quadrature modulator, a low-noise amplifier, and a low-power amplifier. The board also includes a variety of test points and connectors for easy connection to external test equipment. The DC2091A-A is an ideal tool for evaluating the performance of the LTC5599 in medical and healthcare applications.
Specifications
Linear Technology/Analog Devices technical specifications, attributes, parameters and parts with similar specifications to Linear Technology/Analog Devices .
- TypeParameter
- Lifecycle StatusPRODUCTION (Last Updated: 3 weeks ago)
- Factory Lead Time8 Weeks
- Number of Pins0
- Published2012
- Part StatusActive
- Moisture Sensitivity Level (MSL)1 (Unlimited)
- TypeModulator
- Frequency30MHz~1.3GHz
- Base Part NumberLTC5599
- Supplied ContentsBoard(s)
- Evaluation KitYes
- REACH SVHCNo SVHC
- RoHS StatusROHS3 Compliant
0 Similar Products Remaining
Technical Documents
Associated Products
| Part Number | Manufacturer | Description | Stock | RFQ |
|---|---|---|---|---|
| Analog Devices, Inc. | LDO Regulator Pos 1.22V to 20V 0.1A 5-Pin TSOT-23 | 9300 | RFQ | |
| Microchip Technology | IC MCU 32BIT 256KB FLASH 48TQFP | 0 | RFQ | |
| Analog Devices Inc. | Digital Potentiometer 256POS 100KOhm Single 10-Pin MSOP T/R | 338 | BUY | |
| Abracon LLC | CRYSTAL 32.768KHZ 12.5PF SMD | 6983 | RFQ |


Product
Brand
Articles
Tools













