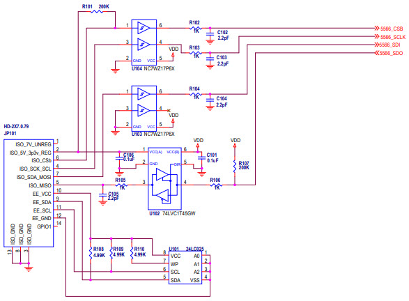
Linear Technology/Analog Devices DC2460ADEMO BOARD FOR LTC5566
The Analog Devices DC2460A-A, DC2460A Demo Board is a versatile platform for testing and evaluating the performance of the LTC5566 300MHz to 6GHz Dual Programmable Gain Down converting Mixer. This board is designed for use in communications and telecom applications, and features a wide range of features to help users get the most out of their testing. The board includes a wide range of input and output ports, allowing users to connect to a variety of external devices. It also includes a wide range of programmable gain settings, allowing users to adjust the gain of the mixer to suit their specific needs. Additionally, the board includes a wide range of test points, allowing users to quickly and easily measure the performance of the mixer. The board also includes a wide range of power supply options, allowing users to power the board from a variety of sources. Finally, the board includes a wide range of software tools, allowing users to quickly and easily configure the board for their specific needs.
- TypeParameter
- Lifecycle StatusPRODUCTION (Last Updated: 3 weeks ago)
- Factory Lead Time8 Weeks
- Number of Pins0
- Published2016
- Part StatusActive
- Moisture Sensitivity Level (MSL)1 (Unlimited)
- TypeDownconverter
- Frequency300MHz~6GHz
- Supplied ContentsBoard(s)
- RoHS StatusNon-RoHS Compliant
| Part Number | Manufacturer | Description | Stock | RFQ |
|---|---|---|---|---|
| Microchip Technology | MICROCHIP - 24LC025-I/ST - SERIAL EEPROM, 2KBIT, 400KHZ, TSSOP-8 | 25 | RFQ |


Product
Brand
Articles
Tools











