Linear Technology/Analog Devices DC2461ADEMO BOARD FOR LTC5548
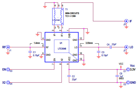
The Analog Devices DC2461A-A Demo Board is a powerful tool for wireless communications applications. It features the LTC5548 2GHz to 14GHz Microwave Mixer with Low IF Frequency, allowing for a wide range of applications. The board is designed to provide a complete solution for wireless communications, including signal generation, signal conditioning, and signal analysis. It is ideal for testing and prototyping of wireless systems, and can be used for a variety of applications such as cellular, Wi-Fi, and satellite communications. The board also includes a variety of features such as a built-in power supply, adjustable gain, and adjustable frequency range. The DC2461A-A Demo Board is a great choice for anyone looking to explore the world of wireless communications.
- TypeParameter
- Factory Lead Time8 Weeks
- Published2016
- Part StatusActive
- Moisture Sensitivity Level (MSL)1 (Unlimited)
- TypeMixer
- Frequency2GHz~14GHz
- Base Part NumberLTC5548
- Supplied ContentsBoard(s)
- RoHS StatusNon-RoHS Compliant
| Part Number | Manufacturer | Description | Stock | RFQ |
|---|---|---|---|---|
| Central Semiconductor | 200 | RFQ | ||
| Central Semiconductor Corp | DIODE CURRENT LIMITING SINGLE SM | 32 | BUY |


Product
Brand
Articles
Tools















