Linear Technology/Analog Devices DC1984AEVAL BOARD MIXER LTC5510
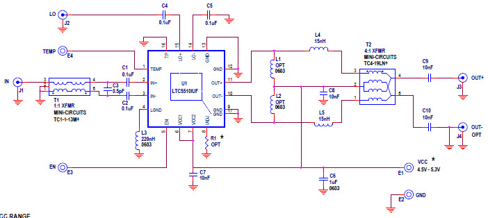
The Analog Devices DC1984A-A Demo Board is a versatile and powerful tool for VHF/UHF up-mixer and audio/video applications. It features the LTC5510 wideband high linearity active mixer, which provides a frequency range of 1MHz to 6GHz. This board is designed to provide a high level of performance and flexibility, allowing users to quickly and easily evaluate the performance of the LTC5510 in their applications. The board also includes a wide range of features, such as a low noise amplifier, a low pass filter, and a high pass filter, as well as a variety of connectors for easy connection to external components. With its wide range of features and capabilities, the DC1984A-A Demo Board is an ideal solution for those looking to evaluate the performance of the LTC5510 in their applications.
- TypeParameter
- Lifecycle StatusPRODUCTION (Last Updated: 3 weeks ago)
- Factory Lead Time8 Weeks
- Number of Pins0
- Published2013
- Part StatusActive
- Moisture Sensitivity Level (MSL)1 (Unlimited)
- TypeMixer
- Frequency1MHz~6GHz
- Supplied ContentsBoard(s)
- Evaluation KitYes
- REACH SVHCNo SVHC
- RoHS StatusROHS3 Compliant


Product
Brand
Articles
Tools














