Linear Technology/Analog Devices DC1027AEVAL BOARD FOR LT5560
Description
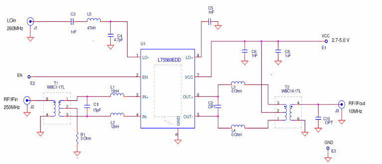
The Analog Devices DC1027A-A Demo Board is a versatile instrumentation and measurement tool designed to demonstrate the capabilities of the LT5560EDD Low Power Down-Conversion Mixer. This board is capable of converting a wide range of input frequencies from 79 MHz to 300 MHz to an output frequency range of 3 MHz to 67 MHz. It features a low power consumption design, making it ideal for applications where power efficiency is a priority. The board also includes a variety of connectors and test points for easy integration into existing systems. With its wide range of features and capabilities, the DC1027A-A Demo Board is an ideal choice for any instrumentation and measurement application.
Specifications
Linear Technology/Analog Devices technical specifications, attributes, parameters and parts with similar specifications to Linear Technology/Analog Devices .
- TypeParameter
- Lifecycle StatusPRODUCTION (Last Updated: 3 weeks ago)
- Factory Lead Time8 Weeks
- Number of Pins0
- Published2006
- Part StatusActive
- Moisture Sensitivity Level (MSL)1 (Unlimited)
- TypeMixer
- Supplied ContentsBoard(s)
- RoHS StatusROHS3 Compliant
0 Similar Products Remaining
Technical Documents
Associated Products
| Part Number | Manufacturer | Description | Stock | RFQ |
|---|---|---|---|---|
| Analog Devices | RF Mixer, Up/Down Conversion, 0.01 to 4000 MHz, DFN-8, Low Power | 500 | RFQ |


Product
Brand
Articles
Tools










