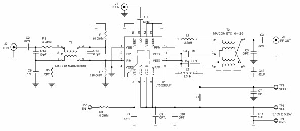
Linear Technology/Analog Devices DC642AEVAL BOARD FOR LT5521EUF
The Analog Devices DC642A-A Demo Board is a versatile and powerful consumer electronics tool designed to help engineers and hobbyists explore the capabilities of the LT5521EUF Up/Down Conv Mixer. This board features a wide range of features, including a wide frequency range of up to 6GHz, a low noise figure of 0.7dB, and a high linearity of +20dBm. It also includes a wide range of input and output ports, allowing for easy connection to a variety of devices. The board also includes a variety of test points and connectors, allowing for easy testing and debugging of the LT5521EUF Up/Down Conv Mixer. With its wide range of features and capabilities, the Analog Devices DC642A-A Demo Board is an ideal tool for exploring the capabilities of the LT5521EUF Up/Down Conv Mixer.
- TypeParameter
- Lifecycle StatusPRODUCTION (Last Updated: 3 weeks ago)
- Factory Lead Time8 Weeks
- Number of Pins0
- Published2004
- Part StatusActive
- Moisture Sensitivity Level (MSL)1 (Unlimited)
- TypeMixer
- Frequency1.75GHz~2.15GHz
- Base Part NumberLT5521
- Supplied ContentsBoard(s)
- Evaluation KitYes
- REACH SVHCNo SVHC
- RoHS StatusROHS3 Compliant


Product
Brand
Articles
Tools













