Linear Technology/Analog Devices DC2322ADEMO BOARD FOR LTC5576
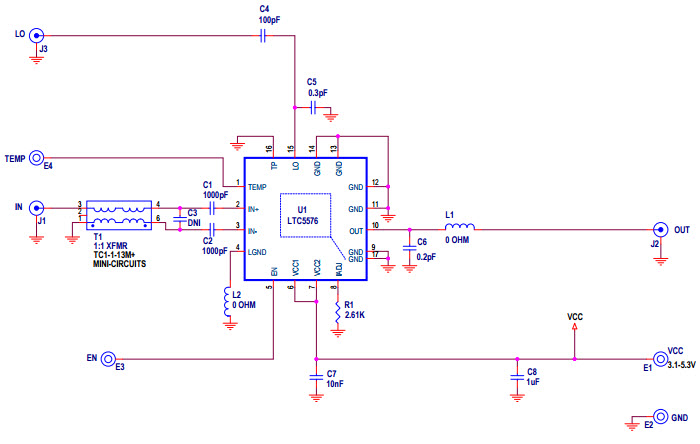
The Analog Devices DC2322A-A Demo Board is a powerful tool for wireless infrastructure applications. It features the LTC5576 3GHz to 8GHz High Linearity Active Up-Converting Mixer, which provides excellent linearity and low noise performance. The board is designed to demonstrate the performance of the LTC5576 in a variety of wireless infrastructure applications. It includes a wide range of features, such as a low noise amplifier, a power detector, a voltage-controlled oscillator, and a low-noise amplifier. The board also includes a variety of test points and connectors for easy connection to external test equipment. The DC2322A-A Demo Board is an ideal solution for evaluating the performance of the LTC5576 in wireless infrastructure applications.
- TypeParameter
- Lifecycle StatusPRODUCTION (Last Updated: 2 weeks ago)
- Factory Lead Time8 Weeks
- Number of Pins0
- Published2015
- Part StatusActive
- Moisture Sensitivity Level (MSL)1 (Unlimited)
- TypeMixer
- Frequency3GHz~8GHz
- Supplied ContentsBoard(s)
- Evaluation KitYes
- RoHS StatusROHS3 Compliant
| Part Number | Manufacturer | Description | Stock | RFQ |
|---|---|---|---|---|
| Analog Devices | SP Amp Current Sense Amp Single 60V Automotive 5-Pin TSOT-23 T/R | 0 | RFQ | |
| Analog Devices, Inc. | 4120 | RFQ |


Product
Brand
Articles
Tools













