Linear Technology/Analog Devices DC792AEVAL BOARD FOR LT5525EUF
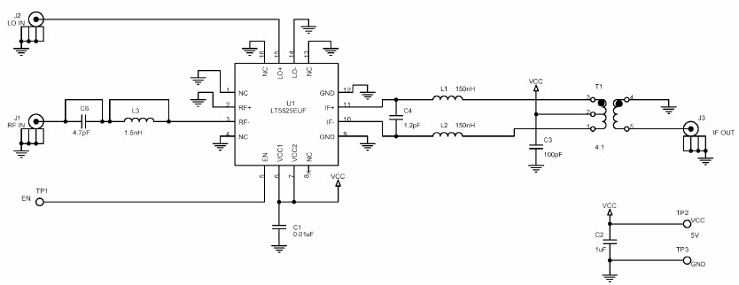
The Analog Devices DC792A-A, DC792A Demo Board is a versatile and powerful tool for testing and evaluating the performance of the LT5525EUF Low Power Down Converting Mixer at RF=1.9GHz. This demo board is designed to provide a comprehensive platform for testing and evaluating the performance of the LT5525EUF mixer in a variety of communications and telecom applications. The board features a wide range of features, including a low-noise amplifier, a low-noise mixer, a low-noise power detector, and a low-noise voltage regulator. The board also includes a wide range of test points and connectors for easy connection to external test equipment. The board is designed to provide a reliable and accurate platform for testing and evaluating the performance of the LT5525EUF mixer in a variety of communications and telecom applications.
- TypeParameter
- Factory Lead Time8 Weeks
- Published2004
- Part StatusActive
- Moisture Sensitivity Level (MSL)1 (Unlimited)
- TypeMixer
- Supplied ContentsBoard(s)
- RoHS StatusROHS3 Compliant


Product
Brand
Articles
Tools













