Linear Technology/Analog Devices DC991AEVAL BOARD FOR LT5560EDD
Description
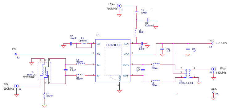
The Analog Devices DC991A-A Demo Board is a versatile instrumentation and measurement tool designed to demonstrate the capabilities of the LT5560EDD Low Power Down-Converting Mixer. This board is capable of receiving RF signals in the range of 660-1150MHz and converting them to an IF output of 90-190MHz. It features a wide range of features, including a low noise amplifier, a low pass filter, a high pass filter, and a gain control. The board also includes a power supply and a USB interface for easy connection to a PC. This demo board is ideal for use in a variety of applications, including radio frequency (RF) testing, signal analysis, and instrumentation and measurement.
Specifications
Linear Technology/Analog Devices technical specifications, attributes, parameters and parts with similar specifications to Linear Technology/Analog Devices .
- TypeParameter
- Lifecycle StatusPRODUCTION (Last Updated: 3 weeks ago)
- Factory Lead Time8 Weeks
- Number of Pins0
- Published2006
- Part StatusActive
- Moisture Sensitivity Level (MSL)1 (Unlimited)
- TypeMixer
- Frequency700MHz~1.68GHz
- Base Part NumberLT5560
- Supplied ContentsBoard(s)
- Evaluation KitYes
- RoHS StatusROHS3 Compliant
0 Similar Products Remaining
Technical Documents
Associated Products
| Part Number | Manufacturer | Description | Stock | RFQ |
|---|---|---|---|---|
| Analog Devices | RF Mixer, Up/Down Conversion, 0.01 to 4000 MHz, DFN-8, Low Power | 500 | RFQ |


Product
Brand
Articles
Tools














