Analog Devices Inc. DC733ALT5519EUF UPCON MIXER DEMO BOARD
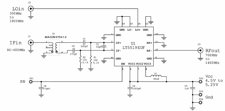
The Analog Devices DC733A-A, DC733A Demo Board is a versatile platform for evaluating the performance of the LT5519EUF High Signal Level Up-Converting Mixer. This board is designed for use in communications and telecom applications, and features a wide range of features to help users evaluate the performance of the mixer. The board includes a wide range of input and output ports, allowing users to connect to a variety of external devices. It also includes a wide range of test points, allowing users to measure the performance of the mixer in various conditions. Additionally, the board includes a variety of control and monitoring features, allowing users to adjust the mixer's performance to their specific needs. The board is also designed to be easy to use, with a simple user interface and intuitive controls. Overall, the Analog Devices DC733A-A, DC733A Demo Board is an ideal platform for evaluating the performance of the LT5519EUF High Signal Level Up-Converting Mixer in communications and telecom applications.
- TypeParameter
- For Use With/Related ProductsLT5519
- Product StatusActive
- PackageBulk
- MfrAnalog Devices Inc.
- Factory Pack QuantityFactory Pack Quantity1
- ManufacturerAnalog Devices Inc.
- BrandAnalog Devices
- Tool Is For Evaluation OfLT5519
- RoHSDetails
- For Use WithDC Power Supply, Spectrum Analyser, Signal Generator
- Series-
- PackagingBulk
- TypeMixer, Upconversion
- SubcategoryDevelopment Tools
- Frequency700MHz ~ 1.4GHz
- Operating Supply Voltage4.5 V to 5.25 V
- Supplied ContentsBoard(s)
- Product TypeRF Development Tools
- ProductDemonstration Boards
- Product CategoryRF Development Tools


Product
Brand
Articles
Tools









