Linear Technology/Analog Devices DC2310ADEMO BOARD FOR LTC5549
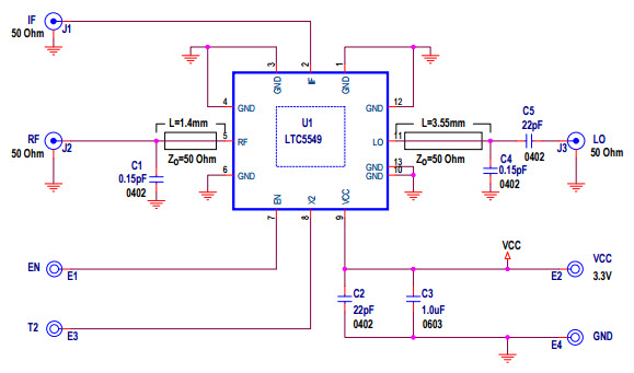
The Analog Devices DC2310A-A, DC2310A Demo Board is a versatile instrumentation and measurement tool designed to evaluate the performance of the LTC5549 2GHz to 14GHz Microwave Mixer with Integrated LO Frequency Doubler. This demo board features a wide range of features and capabilities, including a high-performance RF signal path, a wide range of LO frequencies, and a wide range of IF frequencies. The board also includes a variety of test points and connectors for easy connection to external test equipment. The board is designed to provide a comprehensive evaluation of the mixer's performance, including gain, noise figure, linearity, and dynamic range. The board is also designed to provide a platform for developing custom applications and experiments.
- TypeParameter
- Factory Lead Time8 Weeks
- Published2015
- Part StatusActive
- Moisture Sensitivity Level (MSL)1 (Unlimited)
- TypeMixer
- Frequency2GHz~14GHz
- Base Part NumberLTC5549
- Supplied ContentsBoard(s)
- RoHS StatusROHS3 Compliant
| Part Number | Manufacturer | Description | Stock | RFQ |
|---|---|---|---|---|
| Microchip Technology | MICROCHIP - 24LC025-I/ST - SERIAL EEPROM, 2KBIT, 400KHZ, TSSOP-8 | 25 | RFQ |


Product
Brand
Articles
Tools












