Linear Technology/Analog Devices DC1983AEVAL BOARD MIXER LTC5510
Description
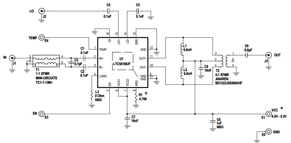
The Analog Devices DC1983A-A, DC1983A Demo Board Using LTC5510, 1-MHz to 6-GHz Wideband High Linearity Active Mixer, Audio Amplifier is a versatile and powerful demonstration board designed to showcase the capabilities of the LTC5510 active mixer. This board is capable of providing wideband frequency conversion from 1 MHz to 6 GHz with high linearity and low noise. It features an integrated audio amplifier, allowing for easy connection to external audio sources. The board also includes a variety of test points and connectors for easy evaluation and testing. With its wide range of features, the DC1983A-A, DC1983A Demo Board is an ideal tool for evaluating the performance of the LTC5510 active mixer.
Specifications
Linear Technology/Analog Devices technical specifications, attributes, parameters and parts with similar specifications to Linear Technology/Analog Devices .
- TypeParameter
- Lifecycle StatusPRODUCTION (Last Updated: 3 weeks ago)
- Factory Lead Time8 Weeks
- Number of Pins0
- Published2013
- Part StatusActive
- Moisture Sensitivity Level (MSL)1 (Unlimited)
- TypeMixer
- Frequency1MHz~6GHz
- Base Part NumberLTC5510
- Supplied ContentsBoard(s)
- Evaluation KitYes
- REACH SVHCNo SVHC
- RoHS StatusROHS3 Compliant
0 Similar Products Remaining
Technical Documents


Product
Brand
Articles
Tools












