Maxim Integrated MAX14483EVKIT#EV KIT MAX14483 3.75KV ISO
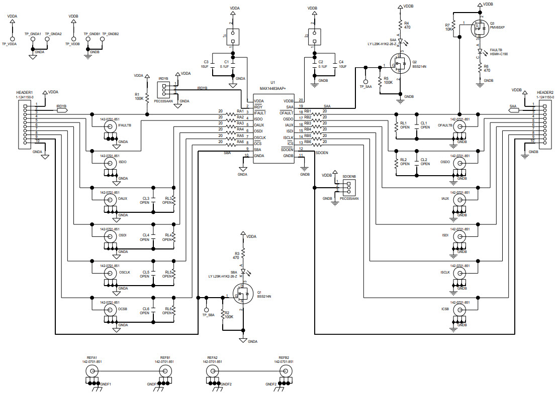
The MAX14483EVKIT-EVKIT# is an evaluation kit for the MAX14483 6-Channel, Low-Power, 3.75kVRMS SPI Digital Isolator, designed for industrial automation and control applications. This kit includes a MAX14483EVKIT# board, a MAX14483EVKIT# daughter board, and a USB cable. The MAX14483EVKIT# board features a MAX14483 6-Channel, Low-Power, 3.75kVRMS SPI Digital Isolator, which provides galvanic isolation between two systems, allowing for secure communication between them. The board also includes a USB interface, allowing for easy connection to a PC for programming and debugging. The MAX14483EVKIT# daughter board provides a convenient platform for evaluating the MAX14483, and includes a variety of connectors and jumpers for easy connection to external components. This evaluation kit is ideal for evaluating the MAX14483 in industrial automation and control applications.
- TypeParameter
- Factory Lead Time6 Weeks
- Part StatusActive
- Moisture Sensitivity Level (MSL)1 (Unlimited)
- TypeInterface
- FunctionDigital Isolator
- Utilized IC / PartMAX14483
- Supplied ContentsBoard(s)
- Primary Attributes6-Channel (Hex)
- Secondary AttributesOn-Board Test Points
- RoHS StatusROHS3 Compliant


Product
Brand
Articles
Tools








