Maxim Integrated MAX14914EVKIT#EVAL FOR MAX14914
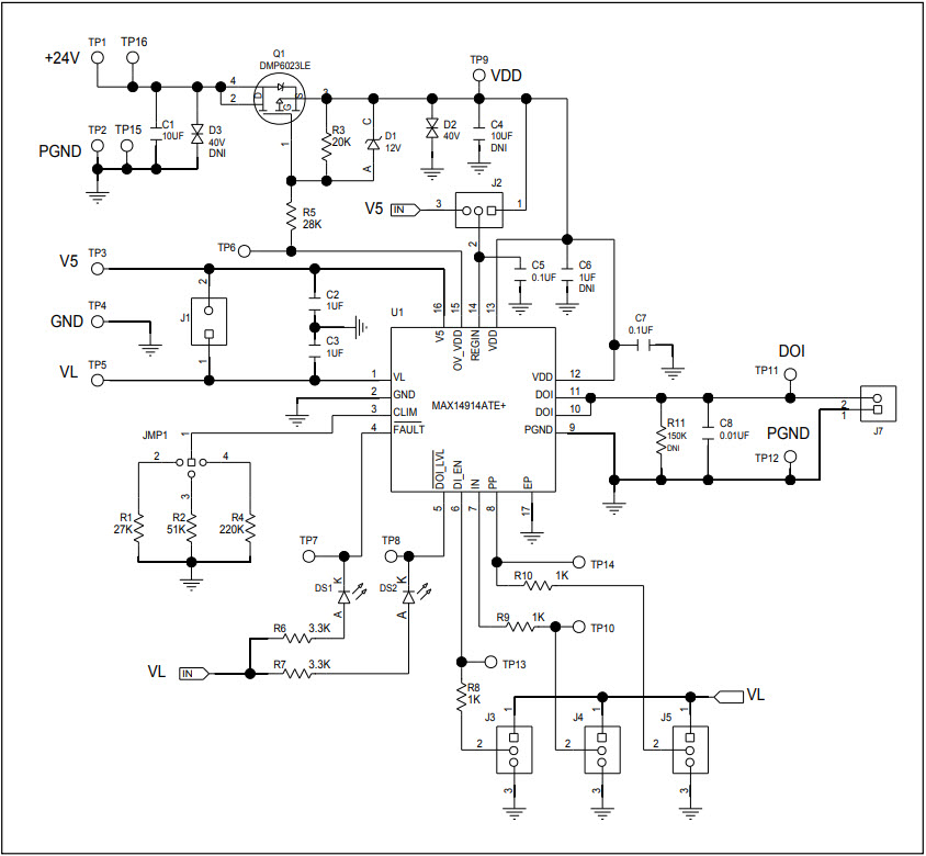
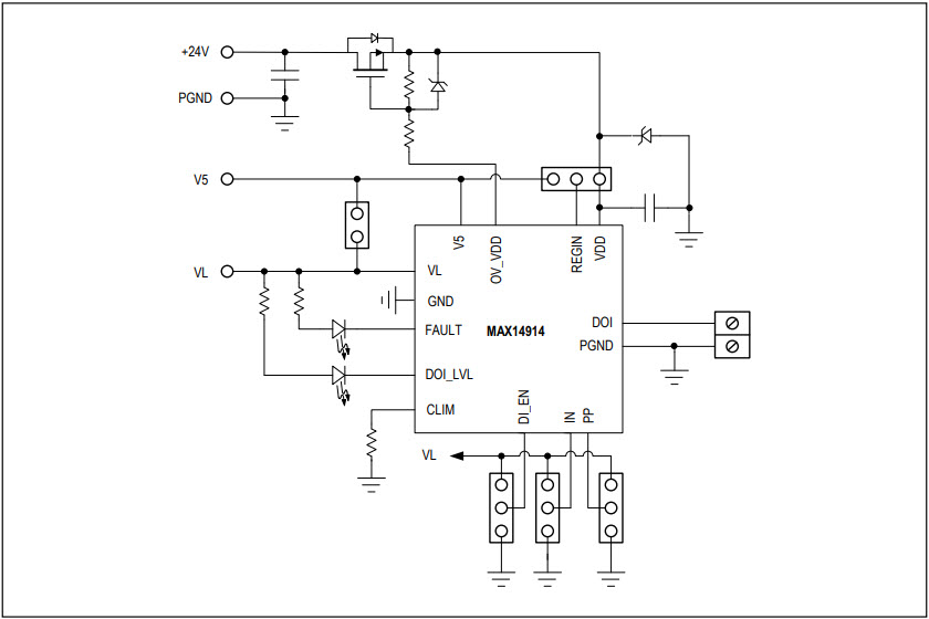
The MAX14914EVKIT# Evaluation Kit from Maxim Integrated is designed to evaluate the MAX14914 High-Side Switch with Settable Current-Limiting, Push-Pull Driver Option and Digital Input Configuration. This industrial automation and motor control solution is ideal for applications such as motor control, industrial automation, and power management. The kit includes a MAX14914EVKIT# evaluation board, a MAX14914EVKIT# evaluation board, a MAX14914EVKIT# evaluation board, and a MAX14914EVKIT# evaluation board. The evaluation board features a wide range of features, including adjustable current-limiting, push-pull driver option, and digital input configuration. The kit also includes a USB cable, a power supply, and a user guide. The MAX14914EVKIT# Evaluation Kit is an ideal solution for evaluating the MAX14914 High-Side Switch with Settable Current-Limiting, Push-Pull Driver Option and Digital Input Configuration.
- TypeParameter
- Factory Lead Time6 Weeks
- Part StatusActive
- Moisture Sensitivity Level (MSL)1 (Unlimited)
- TypePower Management
- FunctionHigh Side Driver (Internal FET)
- Utilized IC / PartMAX14914
- Supplied ContentsBoard(s)
- EmbeddedNo
- Secondary AttributesOn-Board LEDs, Test Points
- RoHS StatusROHS3 Compliant


Product
Brand
Articles
Tools









