Maxim Integrated MAX14915EV kit#EVAL MAX14915 OCTAL HIGH SIDE SW
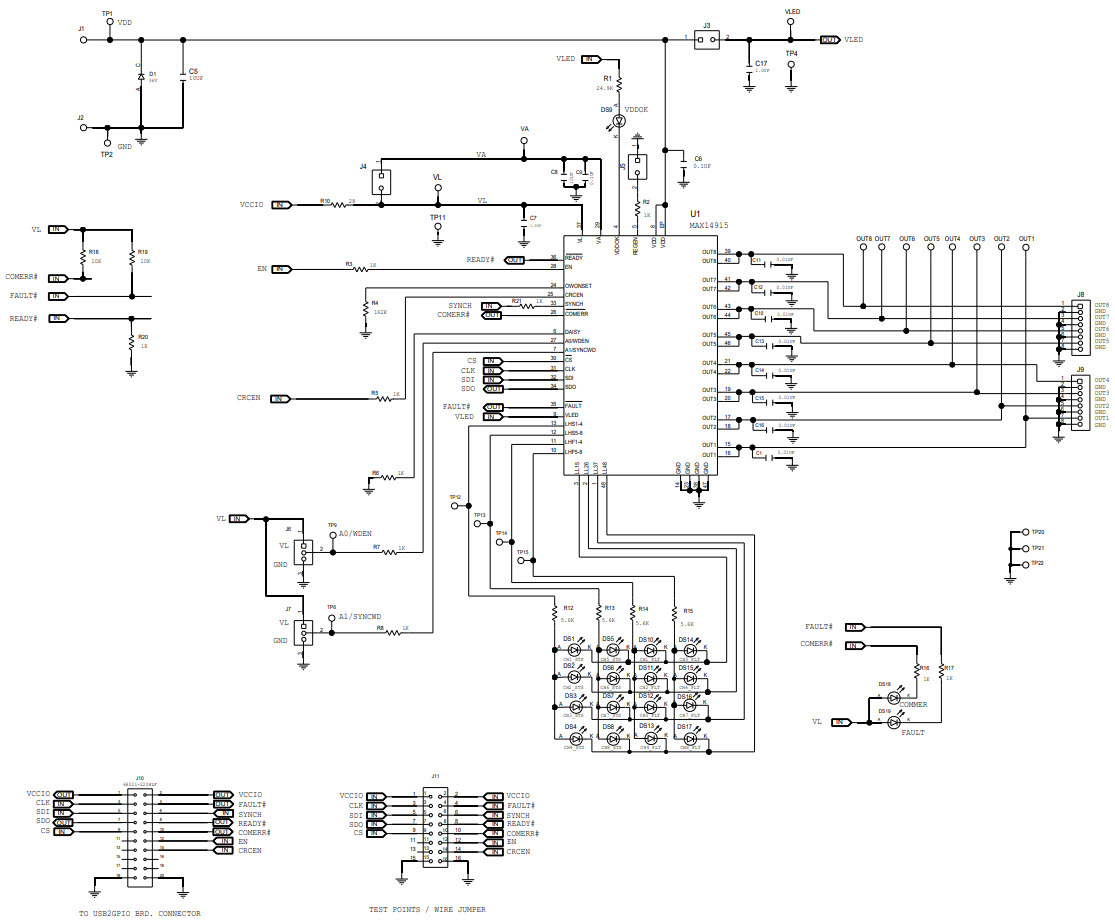
The MAX14915EV-kit# is an evaluation kit for the MAX14915 Compact Industrial Octal High-Side Switch with Diagnostics, Industrial Automation, and Protection. This kit provides a complete platform for evaluating the MAX14915, a high-side switch with integrated diagnostics, industrial automation, and protection features. The MAX14915EV-kit# includes a MAX14915 evaluation board, a USB-to-I2C interface board, and a USB cable. The evaluation board features eight high-side switches with integrated diagnostics, industrial automation, and protection features. The USB-to-I2C interface board allows for easy connection to a PC for programming and monitoring the MAX14915. The USB cable provides power to the evaluation board and allows for communication between the evaluation board and the PC. The MAX14915EV-kit# is an ideal platform for evaluating the MAX14915 and its features.
- TypeParameter
- Factory Lead Time6 Weeks
- Part StatusActive
- Moisture Sensitivity Level (MSL)1 (Unlimited)
- TypePower Management
- FunctionHigh Side Driver (Internal FET)
- Utilized IC / PartMAX14915
- Supplied ContentsBoard(s)
- Primary Attributes8-Channel (Octal)
- Secondary AttributesGraphical User Interface, SPI Interface
- RoHS StatusROHS3 Compliant
| Part Number | Manufacturer | Description | Stock | RFQ |
|---|---|---|---|---|
| Texas Instruments | ALVC/VCX/A SERIES, QUAD 4-BIT DRIVER, TRUE OUTPUT, PDSO48, TSSOP-48 | 25 | RFQ |


Product
Brand
Articles
Tools










