Maxim Integrated MAX14937WEVKIT#EVAL KIT FOR MAX14937
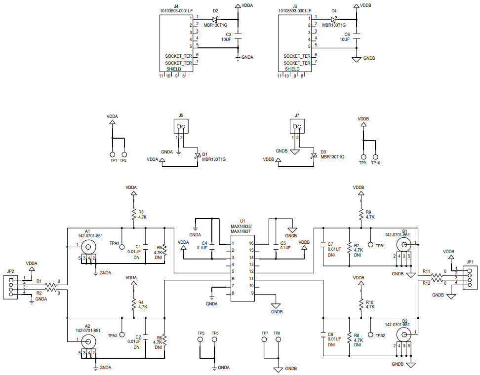
The MAX14937WEVKIT-WEVKIT# is an evaluation kit for the MAX14937 2-Channel, 5kVRMS I2C Isolator, Power Management IC. This kit provides a complete platform for evaluating the performance of the MAX14937, allowing users to quickly and easily evaluate the device’s features and capabilities. The kit includes a MAX14937 evaluation board, a USB-to-I2C adapter, and a USB cable. The evaluation board features two isolated I2C ports, allowing users to connect two I2C devices to the board. The board also includes a power supply, a voltage regulator, and a set of jumpers for configuring the board. The USB-to-I2C adapter allows users to connect the board to a PC for programming and debugging. The kit also includes a comprehensive set of documentation, including a user guide, a schematic, and a bill of materials.
- TypeParameter
- Factory Lead Time6 Weeks
- Published2015
- Part StatusActive
- Moisture Sensitivity Level (MSL)1 (Unlimited)
- TypeInterface
- FunctionDigital Isolator
- Utilized IC / PartMAX14937
- Supplied ContentsBoard(s)
- Evaluation KitYes
- Primary Attributes2-Channel (Dual)
- FeaturesI2C
- REACH SVHCUnknown
- RoHS StatusROHS3 Compliant


Product
Brand
Articles
Tools










