MikroElektronika I2CISOLATORCLICKClick board, isolator, I2C, ISO1540, mikroBUS connector, 3.3/5VDC
Description
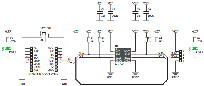
MikroElektronika I2CISOLATORCLICK-CISOLATORCLICK is an evaluation kit based on the iso1540 Digital Isolator, a power management IC. It is designed to provide galvanic isolation between two I2C buses, allowing for communication between two isolated systems. The kit includes the iso1540 IC, a mikroBUS socket, and a USB-UART bridge. The iso1540 IC provides up to 1.5kV of isolation, and can support data rates up to 1 Mbps. The kit also includes a set of jumpers and a terminal block for easy connection to the I2C buses. The kit is ideal for applications such as industrial automation, medical equipment, and automotive systems.


Product
Brand
Articles
Tools







