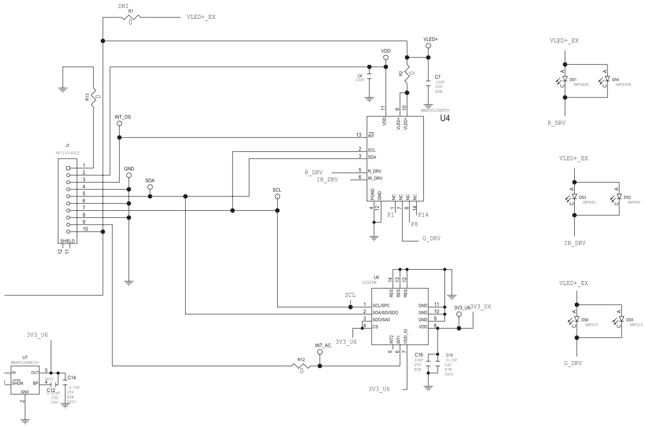
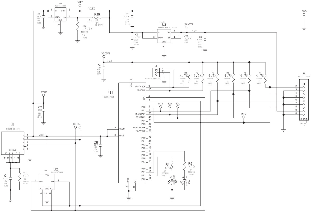
Maxim Integrated MAX30101ACCEVKIT#Integrated Optical Sensor Evaluation Board
The MAX30101ACCEVKIT-ACCEVKIT# is an evaluation kit for the MAX30101 High-Sensitivity Pulse Oximeter and Heart-Rate Sensor for Wearable Health, Medical and Healthcare Applications. This kit includes a MAX30101 evaluation board, a MAX30101 breakout board, and a MAX30101 Arduino shield. The MAX30101 evaluation board is designed to evaluate the performance of the MAX30101 sensor and to provide a platform for developing applications. The MAX30101 breakout board allows for easy connection to the MAX30101 evaluation board. The MAX30101 Arduino shield provides a convenient way to connect the MAX30101 evaluation board to an Arduino board. This kit is ideal for developers and engineers who need to evaluate the performance of the MAX30101 sensor and develop applications for wearable health, medical, and healthcare applications.
- TypeParameter
- Factory Lead Time6 Weeks
- PackagingBox
- Published2016
- Part StatusActive
- Moisture Sensitivity Level (MSL)1 (Unlimited)
- Voltage - Supply1.7V~2V
- InterfaceI2C
- Utilized IC / PartMAX30101
- Supplied ContentsBoard(s), Cable(s)
- Evaluation KitYes
- Sensor TypeMedical, Pulse Oximeter (PO or SpO2)
- REACH SVHCNo SVHC
- RoHS StatusROHS3 Compliant
- MAX30101 Eval System
- MAX30101
- MAX30101-02 EVK Configurations, Profiles
- Signal-to-Noise Ratio as a Quantitative Meausre for Optical Biosensors
- Understanding Penetration Depth vs. Wavelength for Biosensor Applications
- hSensor Platform Enables Quick, Easy Design for Wearable Health, Fitness Applications
- Maxim-Integrated-company-65.pdf
| Part Number | Manufacturer | Description | Stock | RFQ |
|---|---|---|---|---|
| Maxim Integrated | 0 | RFQ | ||
| Maxim Integrated | LDO Voltage Regulators 120mA Linear Regulator | 0 | RFQ | |
| Maxim Integrated | IC REG LINEAR 2.8V 120MA SC70-5 | 0 | RFQ | |
| Maxim Integrated | IC REG LDO 2.5V 0.12A SC70-5 | 0 | RFQ | |
| STMicroelectronics | Accelerometers MEMS 3-Axis Femto 1.71 to 3.6V 2uA LP | 88000 | RFQ | |
| Maxim Integrated | 0 | RFQ |


Product
Brand
Articles
Tools












