Maxim Integrated MAX30110ACCEVKIT#EVAL MAX30110 AND MAX30112
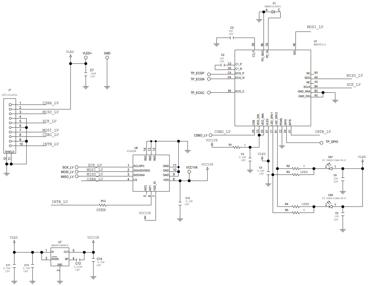
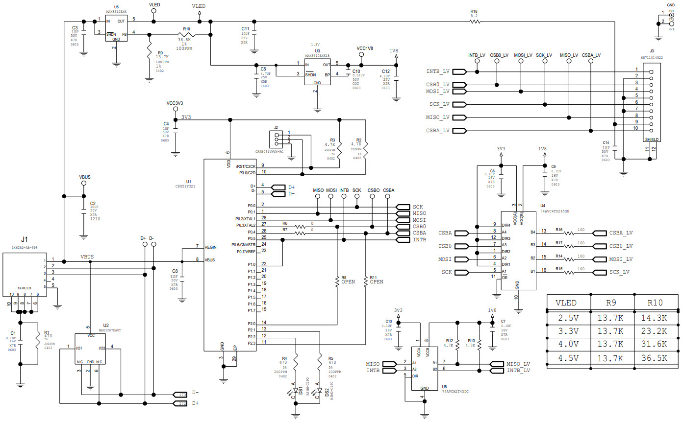
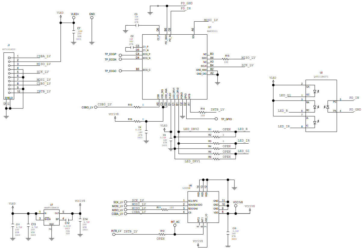
The MAX30110ACCEVKIT-ACCEVKIT# is an evaluation kit for the MAX30110 Optimized Pulse-Oximeter and Heart Rate AFE for Wearable Health, Medical and Healthcare Applications. This kit includes a MAX30110 evaluation board, a MAX30110 breakout board, and a USB cable for easy connection to a PC. The MAX30110 is a complete pulse oximetry and heart-rate monitoring system solution that combines two LEDs, a photodetector, optimized optics, and low-noise analog signal processing to detect pulse oximetry and heart-rate signals. The evaluation board also includes a 3-axis accelerometer for motion detection and activity monitoring. The kit is designed to provide a quick and easy way to evaluate the performance of the MAX30110 and to develop applications for wearable health, medical, and healthcare applications.
- TypeParameter
- Factory Lead Time6 Weeks
- PackagingBox
- Published2017
- Part StatusActive
- Moisture Sensitivity Level (MSL)1 (Unlimited)
- Base Part NumberMAX30110
- InterfaceSPI
- Utilized IC / PartMAX30110, MAX30112
- Supplied ContentsBoard(s)
- Sensor TypeMedical, Pulse Oximeter (PO or SpO2)
- RoHS StatusROHS3 Compliant


Product
Brand
Articles
Tools














