Maxim Integrated MAX3100EVKIT+KIT EVAL FOR MAX3100
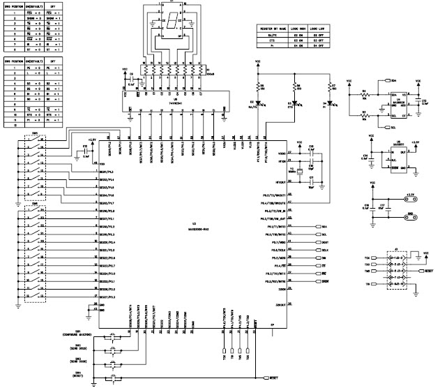
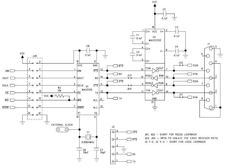
The Maxim Integrated MAX3100EVKIT-EVKIT+ is an evaluation kit for the MAX3100 3.3V RS-232 transceiver, designed for automotive and transportation applications. This kit includes a MAX3100EVKIT+ board, a MAX3100CPA+ chip, and a MAX3100CPA+ evaluation board. The MAX3100EVKIT+ board features a 3.3V RS-232 transceiver, a MAX3100CPA+ chip, and a MAX3100CPA+ evaluation board. The MAX3100CPA+ chip is a low-power, low-voltage, high-speed RS-232 transceiver that supports data rates up to 1 Mbps. The MAX3100CPA+ evaluation board provides a convenient platform for evaluating the MAX3100CPA+ chip. The board includes a power supply, a USB-to-RS-232 converter, and a MAX3100CPA+ evaluation board. The MAX3100EVKIT-EVKIT+ is ideal for automotive and transportation applications, providing a reliable and cost-effective solution for RS-232 communication.
- TypeParameter
- Factory Lead Time6 Weeks
- PackagingBulk
- Published2012
- Part StatusActive
- Moisture Sensitivity Level (MSL)1 (Unlimited)
- TypeInterface
- FunctionUART to SPI/Microwire
- Operating Supply Voltage3.3V
- InterfaceSerial
- Utilized IC / PartMAX3100
- Supplied ContentsBoard(s)
- Evaluation KitYes
- Radiation HardeningNo
- RoHS StatusROHS3 Compliant
| Part Number | Manufacturer | Description | Stock | RFQ |
|---|---|---|---|---|
| Maxim Integrated | 0 | RFQ | ||
| ECS Inc. | CRYSTAL 3.6864MHZ 20PF SMD | 4000 | BUY |


Product
Brand
Articles
Tools






