Maxim Integrated MAX4952BEVKIT+EVAL KIT MAX4952B (DUAL 1.5/3.0/
Description
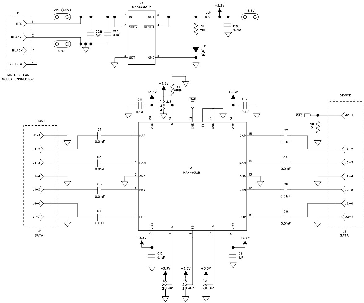
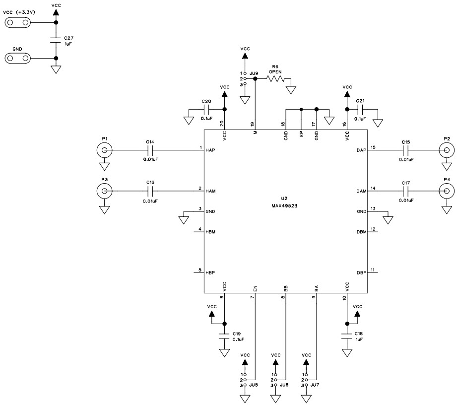
The MAX4952BEVKIT+ is an evaluation kit for the MAX4952B Dual 1.5/3/6 Gbps SAS/SATA Redriver from Maxim Integrated. This kit is designed to help engineers evaluate the performance of the MAX4952B in their applications. It includes a MAX4952BEVKIT+ board, a USB cable, and a power supply. The board features two SAS/SATA ports, two SMA connectors, and two RJ45 connectors. It also includes a USB-to-UART bridge for easy communication with the board. The MAX4952BEVKIT+ is ideal for testing and evaluating the performance of the MAX4952B in SAS/SATA applications.
Specifications
Maxim Integrated technical specifications, attributes, parameters and parts with similar specifications to Maxim Integrated .
- TypeParameter
- Part StatusActive
- Moisture Sensitivity Level (MSL)1 (Unlimited)
- RoHS StatusNon-RoHS Compliant
0 Similar Products Remaining


Product
Brand
Articles
Tools







