Maxim Integrated MAX79356CAEVK1#EVAL KIT FOR MAX79356
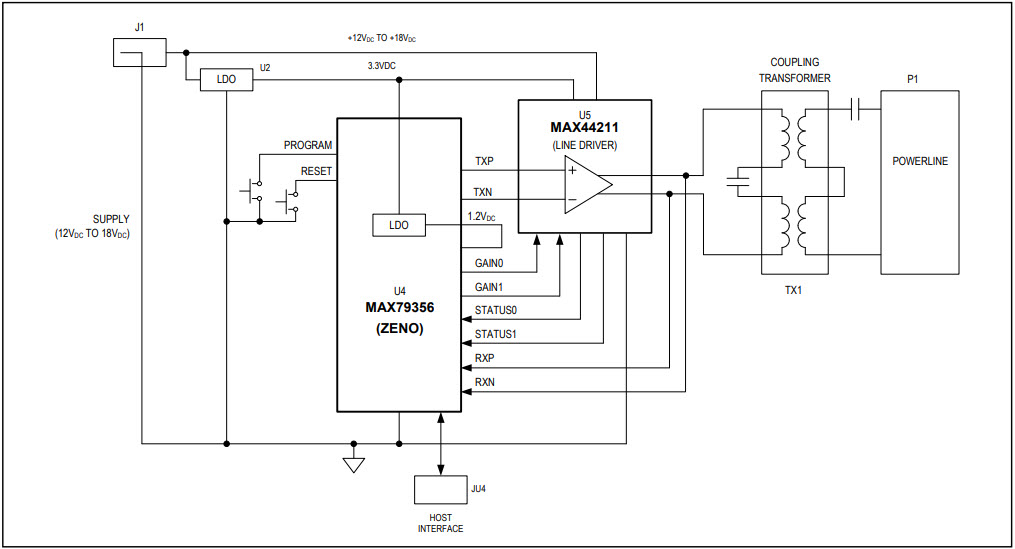
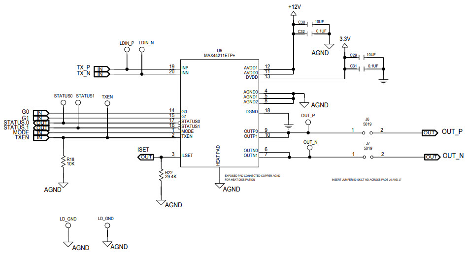
The MAX79356CAEVK1-CAEVK1# Evaluation Kit from Maxim Integrated is designed to evaluate the MAX79356 ZENO Flexible Narrowband OFDM Powerline Communication Modem with Integrated Analog Front End. This kit includes a MAX79356CAEVK1# board, a MAX79356CAEVK1# board, and a MAX79356CAEVK1# board. The MAX79356CAEVK1# board includes a MAX79356 ZENO modem, a MAX79356CAEVK1# board, and a MAX79356CAEVK1# board. The MAX79356CAEVK1# board includes a MAX79356CAEVK1# board, a MAX79356CAEVK1# board, and a MAX79356CAEVK1# board. The MAX79356CAEVK1# board includes a MAX79356CAEVK1# board, a MAX79356CAEVK1# board, and a MAX79356CAEVK1# board. The MAX79356CAEVK1# board includes a MAX79356CAEVK1# board, a MAX79356CAEVK1# board, and a MAX79356CAEVK1# board. The kit also includes a MAX79356CAEVK1# board, a MAX79356CAEVK1# board, and a MAX79356CAEVK1# board. The kit also includes a MAX79356CAEVK1# board, a MAX79356CAEVK1# board, and a MAX79356CAEVK1# board. The kit also includes a MAX79356CAEVK1# board, a MAX79356CAEVK1# board, and a MAX79356CAEVK1# board. The kit also includes a MAX79356CAEVK1# board, a MAX79356
- TypeParameter
- Factory Lead Time6 Weeks
- Published2015
- Part StatusActive
- Moisture Sensitivity Level (MSL)1 (Unlimited)
- TypeInterface
- FunctionPower Line Communication/Modem (PLC, PLM)
- Utilized IC / PartMAX79356
- Supplied ContentsBoard(s)
- Evaluation KitYes
- EmbeddedYes, MCU, 32-Bit
- RoHS StatusROHS3 Compliant


Product
Brand
Articles
Tools

















