STMicroelectronics STEVAL-IPP004V1EVAL BOARD PLM ST7590 STM32F103
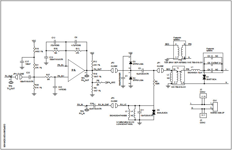
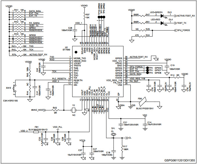
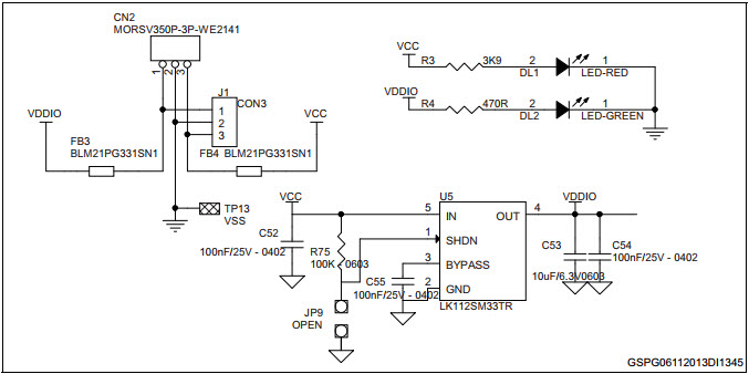
The STMicroelectronics STEVAL-IPP004V1 is a general purpose PRIME Power Line Communication (PLC) module designed for industrial applications. It is a compact, low-cost, and easy-to-use solution for connecting devices to a power line network. The module is based on the PRIME protocol, which is an open standard for power line communication. It supports data rates up to 10 Mbps and is compliant with the EN 50065-1 and EN 50065-2 standards. The module is equipped with a range of features such as a built-in Ethernet port, a USB port, and a CAN bus interface. It also includes a range of safety features such as over-voltage protection, over-current protection, and short-circuit protection. The STEVAL-IPP004V1 is an ideal solution for connecting devices to a power line network in industrial applications.
- TypeParameter
- Part StatusObsolete
- Moisture Sensitivity Level (MSL)1 (Unlimited)
- TypeInterface
- FunctionTransceiver, Powerline Communication
- Utilized IC / PartST7590, STM32F103
- Supplied ContentsBoard(s)
- Evaluation KitYes
- Primary AttributesPRIME Compliant
- EmbeddedYes, MCU, 32-Bit
- Secondary AttributesUSB Interface
- RoHS StatusROHS3 Compliant
| Part Number | Manufacturer | Description | Stock | RFQ |
|---|---|---|---|---|
| STMicroelectronics | IC LED DRIVER RGLTR 3A 8VFQFPN | 5109 | BUY |


Product
Brand
Articles
Tools


















