Maxim Integrated MAX79356SNF#G3-PLC SNIFFER AND TESTER
The Maxim Integrated MAX79356SNF-SNF#, MAX79356SNF#, MAX79356 G3-PLC Sniffer Kit ZENO Flexible Narrowband OFDM Powerline Communication Modem with Integrated Analog Front End, Instrumentation and Measurement Kit is a comprehensive solution for powerline communication (PLC) applications. It includes a MAX79356 G3-PLC Sniffer, a ZENO Flexible Narrowband OFDM modem, and an integrated analog front end. The MAX79356 G3-PLC Sniffer is a powerful tool for monitoring and analyzing PLC networks, providing detailed information about the network's performance. The ZENO Flexible Narrowband OFDM modem is a high-performance modem that supports a wide range of PLC applications, including home automation, industrial control, and smart grid applications. The integrated analog front end provides a complete solution for measuring and monitoring PLC signals, including signal strength, noise, and distortion. The kit also includes a comprehensive set of instrumentation and measurement tools, including a spectrum analyzer, oscilloscope, and signal generator. This kit is an ideal solution for engineers and technicians who need to quickly and accurately analyze and troubleshoot PLC networks.
- TypeParameter
- Factory Lead Time6 Weeks
- Part StatusActive
- Moisture Sensitivity Level (MSL)1 (Unlimited)
- Base Part NumberMAX79356
- Tool TypeSniffer
- RoHS StatusROHS3 Compliant
| Part Number | Manufacturer | Description | Stock | RFQ |
|---|---|---|---|---|
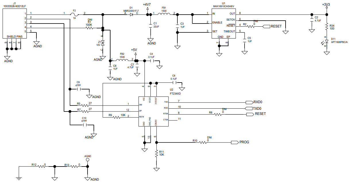
| FTDI, Future Technology Devices International Ltd | FT234XD-T, USB Controller, 3MBd, USB 1.1, USB 2.0, 5 V, 12-Pin DFN | 2623 | RFQ |


Product
Brand
Articles
Tools










