Microchip HV9911DB2HV9911DB2
Description
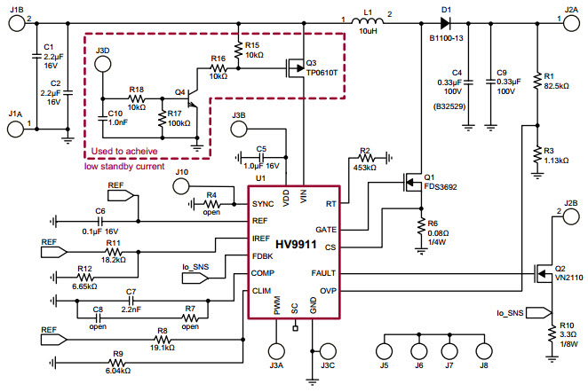
The Microchip Technology HV9911DB2-DB2 Boost LED Driver Demo Board is an ideal solution for LED lighting applications. It features a 1:3000 dimming ratio and excellent current regulation, allowing for precise control of LED brightness. The board also includes power management features, such as over-voltage protection, over-temperature protection, and short-circuit protection, ensuring reliable operation and long-term performance. The board is easy to use and can be used with a variety of LED lighting systems. With its high efficiency and excellent current regulation, the HV9911DB2-DB2 is an ideal choice for LED lighting applications.
Specifications
Microchip technical specifications, attributes, parameters and parts with similar specifications to Microchip .
- TypeParameter
- Manufacturer Part NumberHV9911DB2
- Part Life Cycle CodeActive
- Ihs ManufacturerMICROCHIP TECHNOLOGY INC
- Package Description,
- Risk Rank5.49
- Reach Compliance Codecompliant
0 Similar Products Remaining
Associated Products
| Part Number | Manufacturer | Description | Stock | RFQ |
|---|---|---|---|---|
| Microchip Technology | GLOVE, POLYAMIDE, L/FREE, PU, SIZE 6 - More Details | 2965 | RFQ |


Product
Brand
Articles
Tools





